EasyManua.ls Logo

Cornelius CH1001-A - Page 12

Cornelius CH1001-A
18 pages
Print Icon
To Next Page IconTo Next Page
To Next Page IconTo Next Page
To Previous Page IconTo Previous Page
To Previous Page IconTo Previous Page
Loading...
Ice Frost Operator’s Manual
Publication Number: M620919596OPR - 8 - © 2004-2007, IMI Cornelius Inc.
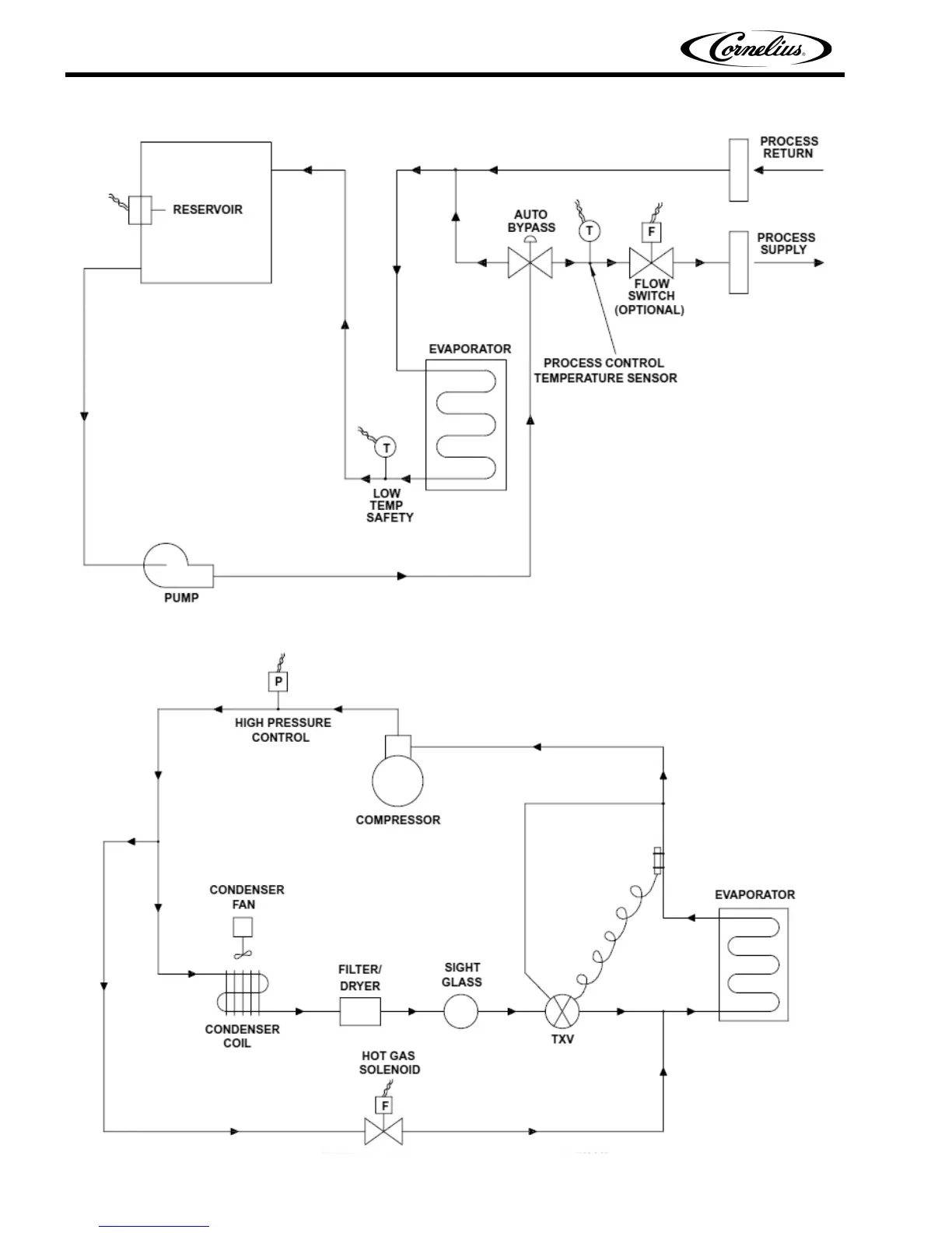
Figure 5. Process Water Flow Schematic
Figure 6. Refrigeration Schematic

Related product manuals