EasyManua.ls Logo

Crown XLS1000 - XLS-3 Menu Structure; MODE: Amplifier Audio Routing; FILTER: Audio Filtering

Crown XLS1000
94 pages
Print Icon
To Next Page IconTo Next Page
To Next Page IconTo Next Page
To Previous Page IconTo Previous Page
To Previous Page IconTo Previous Page
Loading...
XLS3 Tech Support.doc
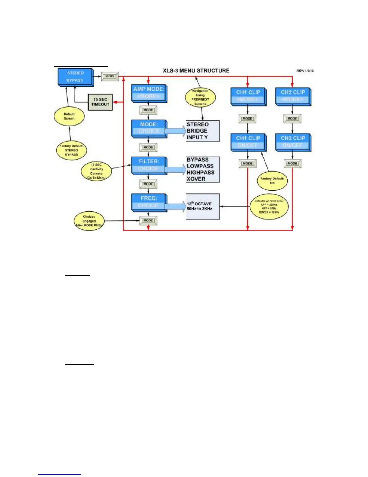
XLS-3 MENU:
The XLS main menu structure communicates functionality of the amplifier in terms
of its input routing (MODE), filter selection (FILTER), and frequency of the filter
(FREQ)…when available.
MODE: Amplifier audio routing.
STEREO: Channel 1 input to Channel 1 output, Channel 2 input to Channel 2
output.
BRIDGE: Channel 1 input to Channel 1, with the inverted Channel 1 input to
Channel 2. By taking the two positive outputs of the amplifier, twice the output
voltage (twice the power) is realized. In BRIDGE mode, Crossover (XOVER)
filters are not allowed since the same audio is required for both output channels.
INPUT Y: Channel 1 input to both Channel 1 and Channel 2’s processing and
output. Switching occurs pre-pot and pre-filter.
FILTER: Audio filtering.
BYPASS: Both channels are full spectrum audio (20Hz – 20KHz). In BYPASS
mode, no FREQ choice is allowed.
LOWPASS: Both channels are 4
th
order Linkwitz-Riley filters with frequency
breakpoint determined by the FREQ choice.
HIGHPASS: Both channels are 4
th
order Linkwitz-Riley filters with frequency
breakpoint determined by the FREQ choice.

Related product manuals