EasyManua.ls Logo

DAEWOO ELECTRONICS E1032D - Page 31

DAEWOO ELECTRONICS E1032D
36 pages
Print Icon
To Next Page IconTo Next Page
To Next Page IconTo Next Page
To Previous Page IconTo Previous Page
To Previous Page IconTo Previous Page
Loading...
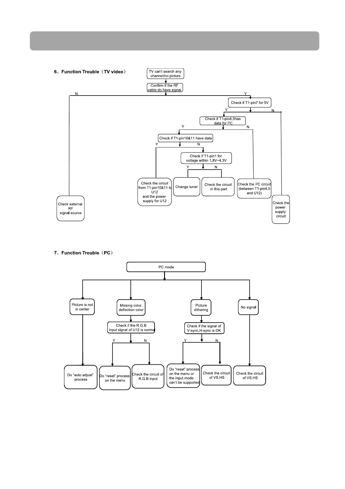
Service Manual
30
Service Manual