EasyManua.ls Logo

Daewoo DE08TIS - Page 27

Daewoo DE08TIS
147 pages
Print Icon
To Next Page IconTo Next Page
To Next Page IconTo Next Page
To Previous Page IconTo Previous Page
To Previous Page IconTo Previous Page
Loading...
D1146/D1146TI/DE08TIS
MAINTENANCE MANUAL
23
Printed in Jan. 2001 PS-MMA0415-E1A
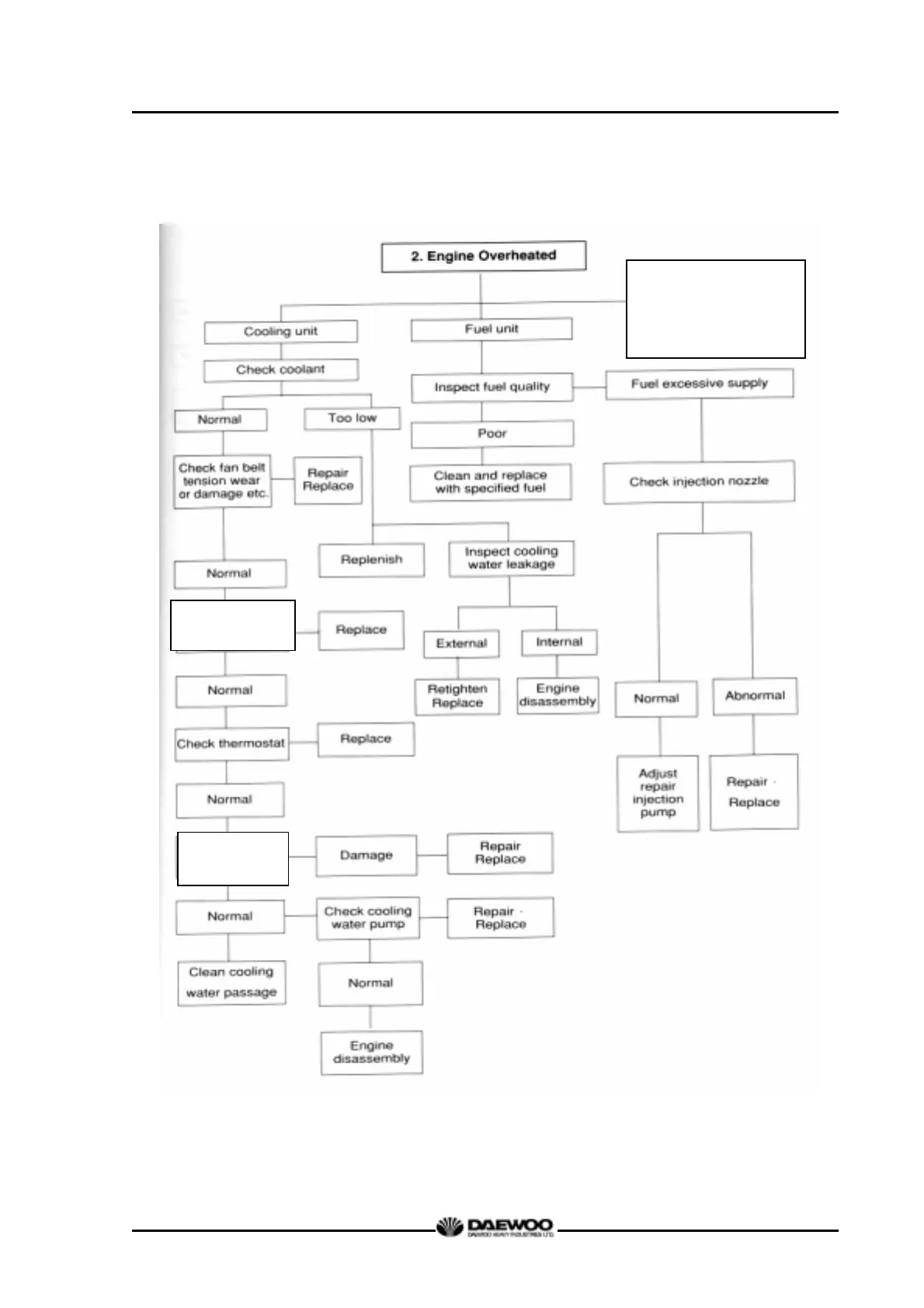
Operating state
1. Overload
2. Radiator core clogged
3. Continuous over-run
Inspect
Radiator
Check fresh
Radiator tank cap

Related product manuals