EasyManua.ls Logo

Daewoo DE08TIS - Page 31

Daewoo DE08TIS
147 pages
Print Icon
To Next Page IconTo Next Page
To Next Page IconTo Next Page
To Previous Page IconTo Previous Page
To Previous Page IconTo Previous Page
Loading...
D1146/D1146TI/DE08TIS
MAINTENANCE MANUAL
27
Printed in Jan. 2001 PS-MMA0415-E1A
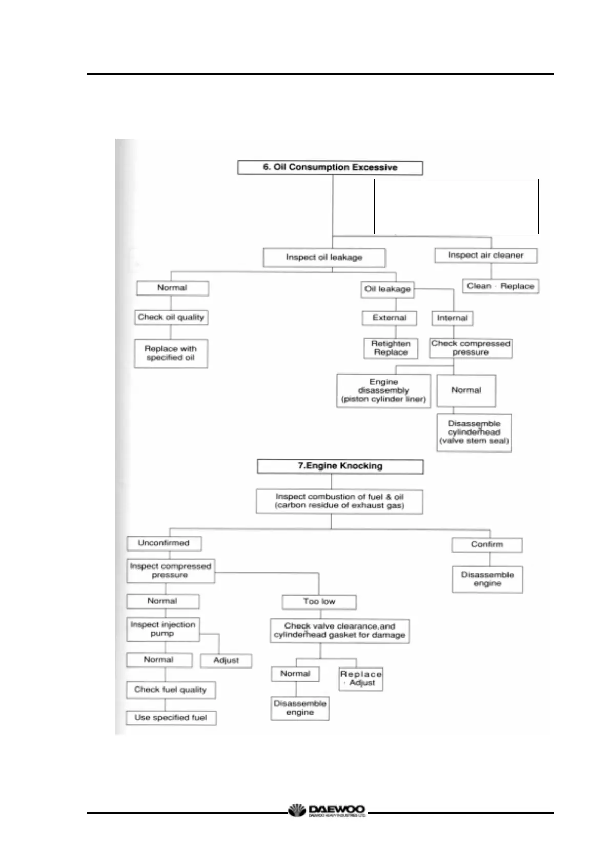
Cause according to use conditions
1. Excessive oil infusing
2. continuous operation in low speed
or extremely cold state

Related product manuals