EasyManua.ls Logo

Daikin DZ16 - Page 94

Daikin DZ16
112 pages
Print Icon
To Next Page IconTo Next Page
To Next Page IconTo Next Page
To Previous Page IconTo Previous Page
To Previous Page IconTo Previous Page
Loading...
94
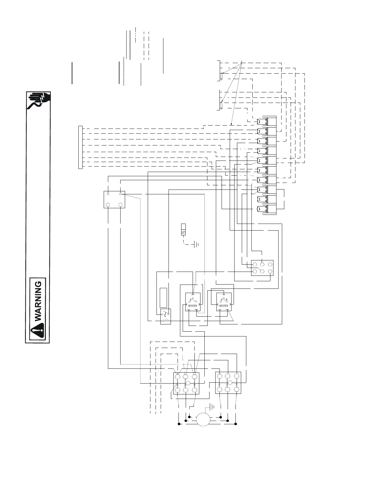
WIRING DIAGRAMS
HIGH VOLTAGE!
DISCONNECT ALL POWER BEFORE SERVICING OR INSTALLING THIS
UNIT. MULTIPLE POWER SOURCES MAY BE PRESENT. FAILURE TO
DO SO MAY CAUSE PROPERTY DAMAGE, PERSONAL INJURY OR DEATH.
Wiring is subject to change. Always refer to the wiring diagram on the unit for the most up-to-date wiring.
BL --------------- BLUE
BR --------------- BROWN
OR --------------- ORANGE
PU --------------- PURPLE
RD --------------- RED
WH -------------- WHITE
C G R W1 W2 Y1 Y2 O
RD
BL
GR
WH
BR
YL
PU
OR
COLOR CODE
BK --------------- BLACK
M1
M2
1
2
3
4
5
6
C 460
575
TR
24V
HIGH
EM
LOW
L3
T3
C
L2
L1
T2
T1
BC 1
L3
T3
C
L2
L1
T2
T1
BC 2
RD
BK
GR
GR
GND
S1
S2
RD
PU
YL
YL
BR
WH
YL
BL
BL
PU
PU
OR
RD
BK
OR
BR1
BR2
5
3
2
1
4
NC
5
3
2
1
4
YL
BL
BL
PU
BL
GY
YL
208
240
BL
WH
OR
BK
BK
BK
BL
BL
GR
BL
GR
PK
BK
OR
BK
WH
RELAY
(SEQUENCER)
RD
RD
OR
GR
RD
THERMOSTAT
L1
L2
L3
SUPPLY
YL --------------- YELLOW
PK --------------- PINK
GR---------------- GREEN
WIRING CODE
FACTORY WIRING
HIGH VOLTAGE
LOW VOLTAGE
OPTIONAL HIGH VOLTAGE
FIELD WIRING
HIGH VOLTAGE
LOW VOLTAGE
R
C
G
W1
W2
Y1
Y2
O
WH
BL
BR
YL
PK
PU
RD
GR
WH
BL
BL
BL
RD
WH
BR
YL
PU
OR
OR
OR
WH WH
WH
WH
BL
BL
BL
BL BL
YL
YL
PU
PU
TO
CONDENSOR
TO
CONDENSOR
Heat Pump Only
VOLTAGE
OR
OR
0140L03695
COMPONENT LEGEND
BC BLOWER CONTACTOR
BR BLOWER RELAY
EM EVAPORATOR MOTOR
GND EQUIPMENT GROUND
PLF FEMALE PLUG / CONNECTOR
TB1 TERMINAL BLOCK (24V SIGNAL)
TR TRANSFORMER
DAT[0904-1204]

Table of Contents

Related product manuals