EasyManua.ls Logo

Daikin DZ9VC - System Control and Diagnostics; Dehumidification Tips and Advanced Features; Error History and Monitoring; Cooling Airflow Profiles

Daikin DZ9VC
40 pages
Print Icon
To Next Page IconTo Next Page
To Next Page IconTo Next Page
To Previous Page IconTo Previous Page
To Previous Page IconTo Previous Page
Loading...
13

For e󰀨ective dehumidication operation:
Ensure “Dehumidication” is NOT set to “OFF”.
-
For detailed procedure to access the this function,
please visit the Daikin One+ Smart Thermostat website
at http://www.daikinone.com.
Verify the cooling airow prole is set to “Prole D”.
- See the Cool Set-up section of the Installation Manual
for complete airow prole details.
- By default, “Dehumidication selection” is standard
and the cooling airow prole is set to “Prole D”.
For additional dehumidification control, airflow
settings are eld adjustable and can be ne-tuned to
a value that is comfortable for the application from a
range of Cool Airow Trim.
In addition, the system can have Enhanced
Dehumidication operation in setting “A”, “B”, or
“C” of “dehumidication” based on dehumidication
demand.
See the DEHUMIDIFICATION SELECT section for
more detail.

The Daikin One+ system permits access to additional system
information, advanced set-up features, and advanced diag-
nostic/troubleshooting features.
These advanced features are organized into a menu structure.
For detailed functions and menu layout, please visit the Daikin
One+ Smart Thermostat website at http://www.daikinone.com.

This menu provides access to the most recent faults.
The recent system error histories are displayed on the
screen. Errors are stored in order from most recent to least
re-cent. Any consecutively repeated error is stored only
once.
NOTE: It is highly recommended that the error history
be cleared after performing maintenance or servicing the
system.

This menu displays information about the systems current
status. This menu can be utilized to conrm correct
functionality of the equipment and for troubleshooting
purposes.

This function can be enabled in this menu.

The mandatory system verication test is enabled from this
SYSTEM TEST menu, which enables a functional check
of the equipment, in addition to ensuring proper stop valve
position.

This menu allows for the adjustment of several cooling
performance variables. Cool Airow Trim (*1), Cool Airow
Proles, Cool Airow ON Delay, Cool Airow OFF Delay
and Dehumidication Select (some enable option or o󰀨 can
be adjusted in this menu.

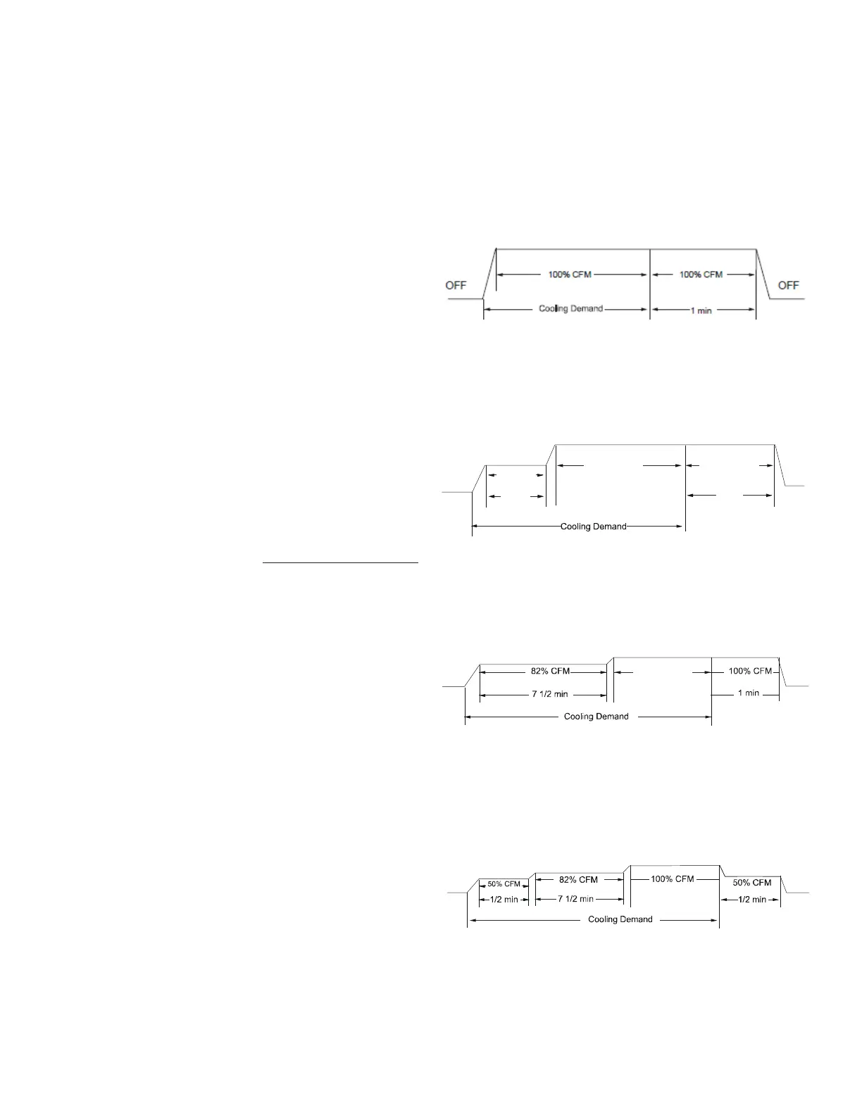
  provides only an OFF delay of one (1)
minute at 100%of the cooling demand airow.
 ramps up to full cooling demand airow
by rst stepping up to 50% of the full demand for
30 seconds. The motor then ramps to 100% of the
required airow. A one (1) minute OFF delay at 100%
of the cooling airow.
50% CFM
1/2 min
100% CFM
100% CFM
1 min
OFF
OFF
ramps up to 82% of the full cooling demand
airow and operates there for approximately 7 1/2
minutes. The motor then steps up to the full demand
airow. Prole C also has a one (1) minute 100% OFF
delay.
100% CFM
OFF
OFF
 (default) ramps up to 50% of the demand
for 1/2 minute, then ramps to 82% of the full cooling
demand airow and operates there for approximately
7 1/2 minutes. The motor then steps up to the full
demand airow. Prole D has a 1/2 minute at 50%
airow OFF delay.
OFF
OFF

*1
1. At Cool and Heat Hi speed trim,
DZ9VCA6010* with D*96VC0804C,
D*97MC0804C and DM80VC0804C combination
trim more than 5% settings are invalid. Trimmed up
CFM makes miss matching error.

Related product manuals