EasyManua.ls Logo

Daikin FAY100FAVE - Page 273

Daikin FAY100FAVE
501 pages
Print Icon
To Next Page IconTo Next Page
To Next Page IconTo Next Page
To Previous Page IconTo Previous Page
To Previous Page IconTo Previous Page
Loading...
Si20-701_B Troubleshooting by Remote Controller
266
Troubleshooting
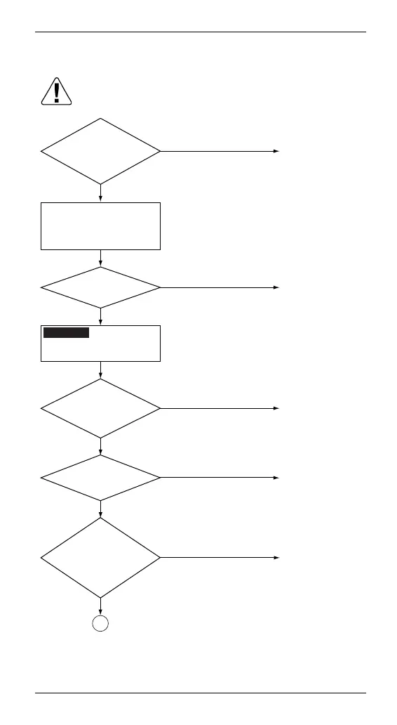
Is the
power supply
voltage between 180
and 220 VAC?
NO
YES
Request an
improvement to
make the power
supply voltage
fall within the
standard range.
Error is
displayed again?
NO
YES
Replace the fan
motor.
Is the
resistance value
of the fan motor
normal?
NO
YES
Replace the fan
motor.
Turn OFF the power
supply, and remove the
connector for fan motor,
and then operate again.
Check the resistance
value for the fan motor.
Does the
fuse have continuity?
YES
YES
Is the
lead wire
connected to the
PCB and the
compressor
securely?
NO
Replace the fuse.
Use only
specified fuses.
NO
Connect
securely.
Caution
Be sure to turn off the power switch before
connecting or disconnecting connectors, or parts
may be damaged.
CHECK 1
A

Table of Contents

Related product manuals