EasyManua.ls Logo

Daikin FAY100FAVE - Page 289

Daikin FAY100FAVE
501 pages
Print Icon
To Next Page IconTo Next Page
To Next Page IconTo Next Page
To Previous Page IconTo Previous Page
To Previous Page IconTo Previous Page
Loading...
Si20-701_B Troubleshooting by Remote Controller
282
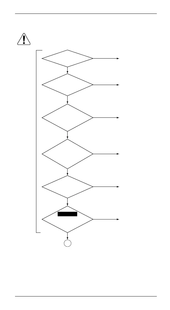
Troubleshooting
The
insulation
resistance is low
(i.e., not more than
100 k.)
Are
the wiring and
wiring connection to the
compressor
normal?
NO
NO
NO
YES
Is
the lead
wire of the compressor
normal?
Is
the stop valve
open?
YES
YES
YES
NO
NO
NO
CHECK 6
Is continuity of the
power transistor
normal?
YES
YES
The
compressor coil
is shorted or
broken.
A
Replace the
inverter
compressor.
Replace the
inverter
compressor.
Correct the
wiring and wiring
connection.
Replace the lead
wire of the
compressor.
Open the stop
valve
Replace the
outdoor unit PCB
(A3P).
Power
OFF
Caution
Be sure to turn off the power switch before
connecting or disconnecting connectors, or parts
may be damaged.

Table of Contents

Related product manuals