EasyManua.ls Logo

Daikin FAY100FAVE - Page 295

Daikin FAY100FAVE
501 pages
Print Icon
To Next Page IconTo Next Page
To Next Page IconTo Next Page
To Previous Page IconTo Previous Page
To Previous Page IconTo Previous Page
Loading...
Si20-701_B Troubleshooting by Remote Controller
288
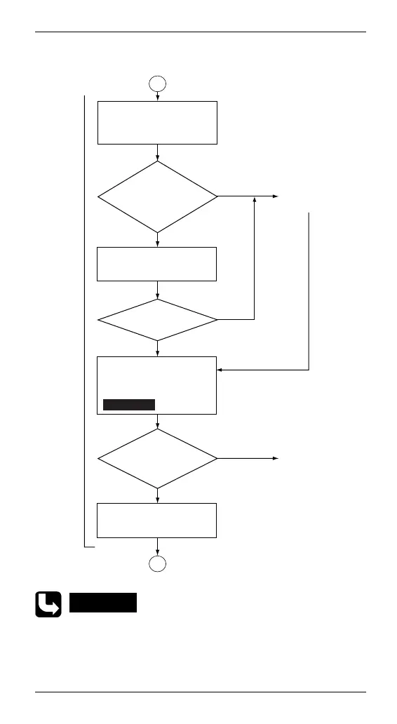
Refer to P.488.
Some phase
has a broken wire.
YES
YES
NO
The
insulation
resistance is low (i.e.,
not more than
100k.)
NO
NO
Check the compressor
motor coil for any broken
wire.
Make wire connections
according to the Wiring
Diagram.
Check the power
transistor on the inverter
PCB using a multiple
tester.
CHECK 16
YES
The
power
transistor has an
abnormality.
A
B
Replace the
inverter PCB
(A3P).
Replace the
compressor.
Power
OFF
Disconnect the cable from
the compressor, and then
check the compressor for
the insulation resistance.
CHECK 16

Table of Contents

Related product manuals