EasyManua.ls Logo

Daikin FAY100FAVE - Page 373

Daikin FAY100FAVE
501 pages
To Next Page IconTo Next Page
To Next Page IconTo Next Page
To Previous Page IconTo Previous Page
To Previous Page IconTo Previous Page
Loading...
Si20-701_B Troubleshooting by Remote Controller
366
Troubleshooting
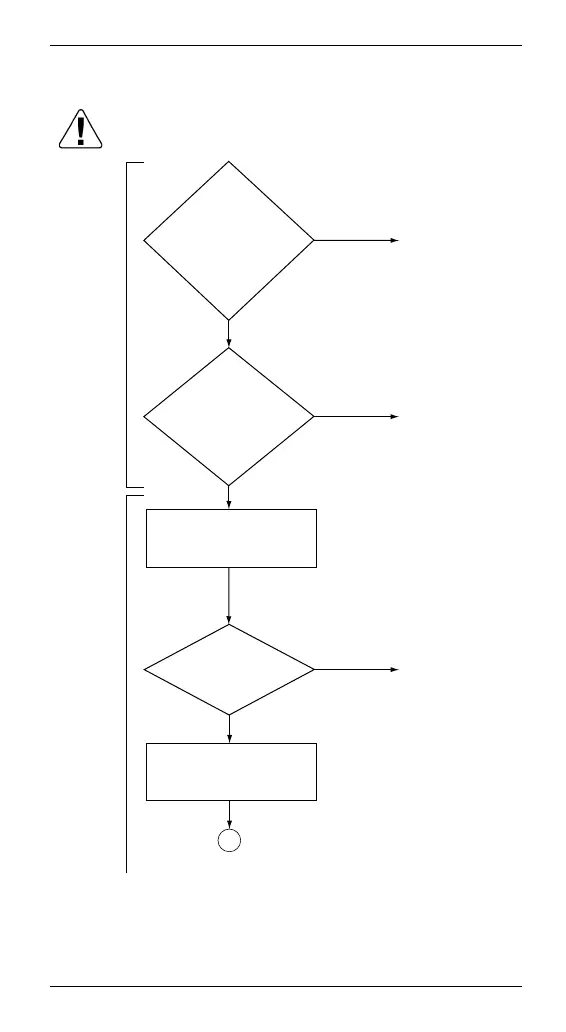
A
Disconnect the cable from
the compressor, and then
check the compressor for
the insulation resistance.
Check for
power supply
voltage. Voltage
between phases: 380 to
415V Phase
voltage: 220
to 240V
NO
The
insulation
resistance is low (i.e.,
not more than
100k.)
Unbalanced
power supply? (Not
more than 2%: Phase
voltage of not more
than approx.
5V)
On-site causes.
Make proper
wire connections
without open
phase,
erroneous
connections, or
erroneous order
of phases.
On-site causes
Correct the
unbalanced
loads to
eliminate the
unbalanced
state.
Unbalanced
voltage will
cause extremely
unbalanced
current, thus
impairing the
service life of or
resulting in the
error of the
equipment.
NO
YES
YES
Disconnect the cable from
the fan, and then check
the fan motor for the
insulation resistance.
NO
NO
NO
YES
Power
ON
Power
OFF
Replace the
compressor .
Caution
Be sure to turn off the power switch before
connecting or disconnecting connectors, or parts
may be damaged.

Table of Contents

Related product manuals