EasyManua.ls Logo

Daikin FAY100FAVE - Page 390

Daikin FAY100FAVE
501 pages
Print Icon
To Next Page IconTo Next Page
To Next Page IconTo Next Page
To Previous Page IconTo Previous Page
To Previous Page IconTo Previous Page
Loading...
Troubleshooting by Remote Controller Si20-701_B
383
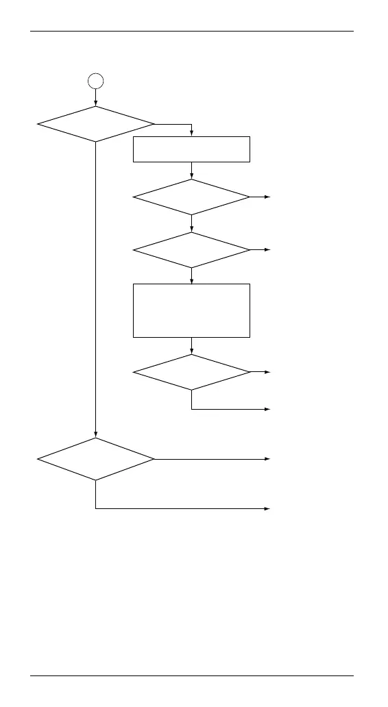
NO (ON or OFF)
NO
YES
YES
Replace the
indoor unit PCB.
Resets normally.
External factor
(Noise, etc.).
Is the
error displayed
constantly?
Is H1P blinking?
Is H1P blinking?
Is H1P blinking?
Is H1P ON?
YES
NO
NO
YES
Replace the
indoor unit PCB.
Turn OFF the power supply
and turn the power ON.
Turn OFF the power
supply, disconnect the
No.2 indoor-outdoor
transmission wire, and
turn power supply restart.
NO (OFF)
YES
A
Replace the
outdoor unit
PCB
or correct power
supply system.
Replace the
indoor unit PCB.
Resets normal
External factor
(Noise, etc.)

Table of Contents

Related product manuals