EasyManua.ls Logo

Daikin FAY100FAVE - Page 400

Daikin FAY100FAVE
501 pages
Print Icon
To Next Page IconTo Next Page
To Next Page IconTo Next Page
To Previous Page IconTo Previous Page
To Previous Page IconTo Previous Page
Loading...
Troubleshooting by Remote Controller Si20-701_B
393
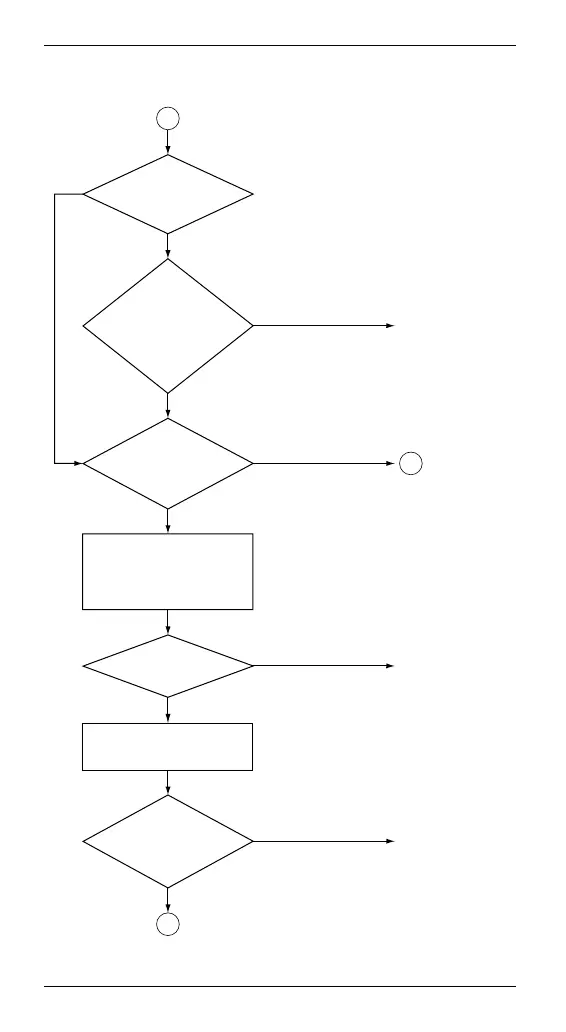
Is HAP
on the outdoor
unit PCB blinking?
(Outdoor unit
PCB)
Is
the power
for the optional
accessory supplied
from between 1 and 2
on terminal
block
X2M?
NO
NO
YES
Wire correctly.
YES
Replace the
outdoor unit fan
motor.
NO
Replace the
outdoor unit fan
motor.
YES
Is any
optional
accessory (1)
connected?
NO
NO
YES
YES
Turn OFF the power
supply and disconnect the
connector of the outdoor
unit fan motor. Then
power ON again.
Check the resistance
value of the outdoor unit
fan motor.
Is HAP
blinking? (Outdoor
unit PCB)
Is the
resistance
value of the outdoor
unit fan motor
normal?
A
B
C

Table of Contents

Related product manuals