EasyManua.ls Logo

Daikin FAY100FAVE - Page 418

Daikin FAY100FAVE
501 pages
Print Icon
To Next Page IconTo Next Page
To Next Page IconTo Next Page
To Previous Page IconTo Previous Page
To Previous Page IconTo Previous Page
Loading...
Troubleshooting by Remote Controller Si20-701_B
411
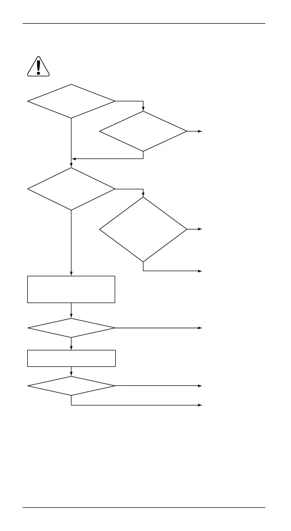
Troubleshooting
All
indoor PCB
micro-computer
monitors
blink.
Using 2-
remote controllers
control.
NO
NO
Replace the indoor unit
PCB, and then restart.
YES
YES
SS1 of
both remote
controllers is set to
"MAIN."
Set one remote
controller to
"SUB"; turn the
power supply
OFF once and
then restart.
YES
YES
NO
NO
NO
NO
Operation
returns to normal
when the power is
turned OFF
momentarily.
Replace the
indoor unit PCB.
NO
YES
There is
possibility of
error caused by
noise. Check the
surrounding area
and turn ON
again.
Normal
Normal
There is
possibility of
error caused by
noise. Check the
surrounding area
and turn ON
again.
Replace the remote
controller and restart
operation.
Is it
normal?
Is it
normal?
YES
Caution
Be sure to turn off the power switch before
connecting or disconnecting connectors, or parts
may be damaged.

Table of Contents

Related product manuals