EasyManua.ls Logo

Daikin FCA125AV16 - Page 22

Daikin FCA125AV16
68 pages
Print Icon
To Next Page IconTo Next Page
To Next Page IconTo Next Page
To Previous Page IconTo Previous Page
To Previous Page IconTo Previous Page
Loading...









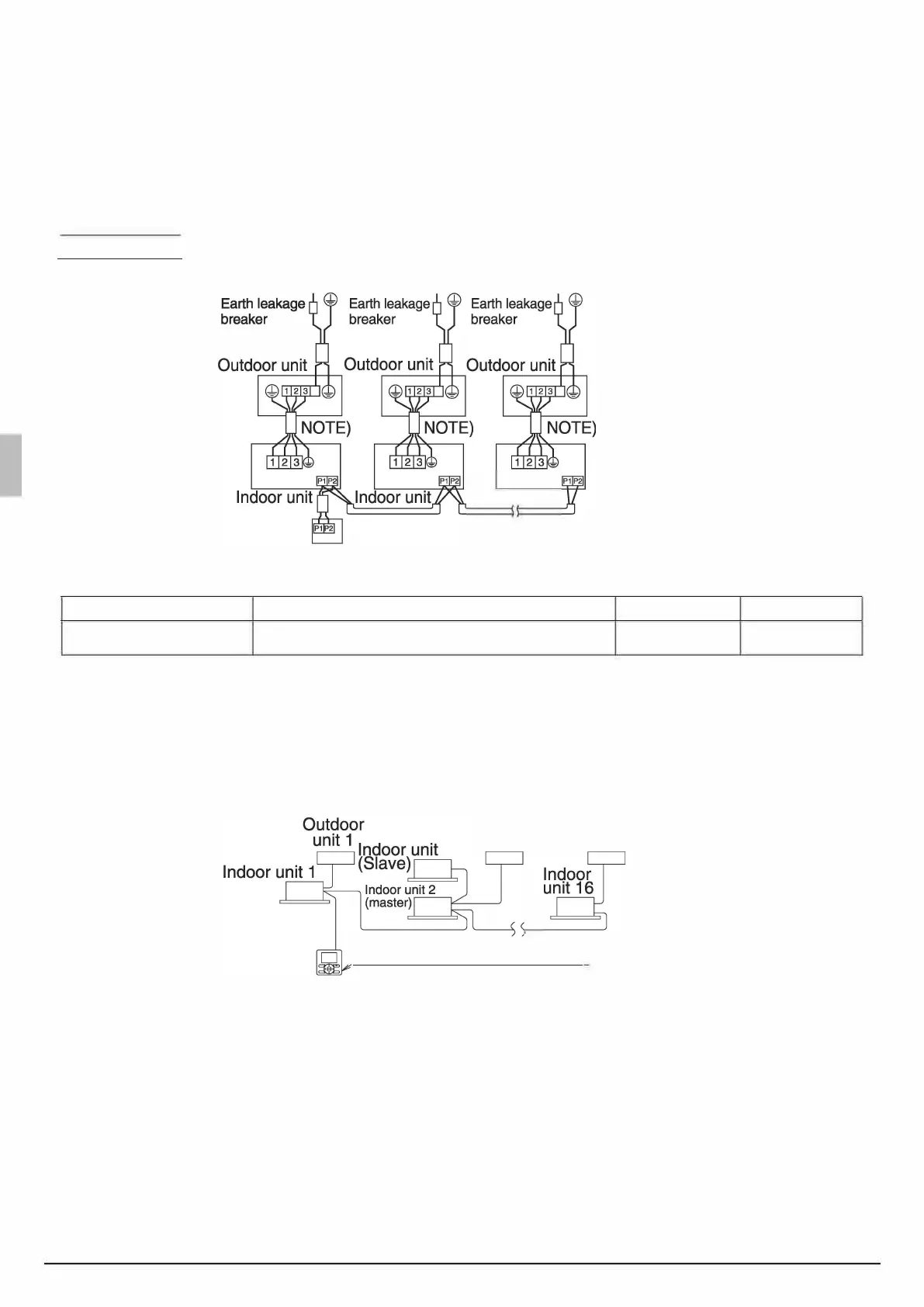
Power Supply Power Supply Power S
upply









2
)















 

 



21

H


H


H


Related product manuals