EasyManua.ls Logo

Daikin FHC-E - Model

Daikin FHC-E
72 pages
Print Icon
To Next Page IconTo Next Page
To Next Page IconTo Next Page
To Previous Page IconTo Previous Page
To Previous Page IconTo Previous Page
Loading...
61
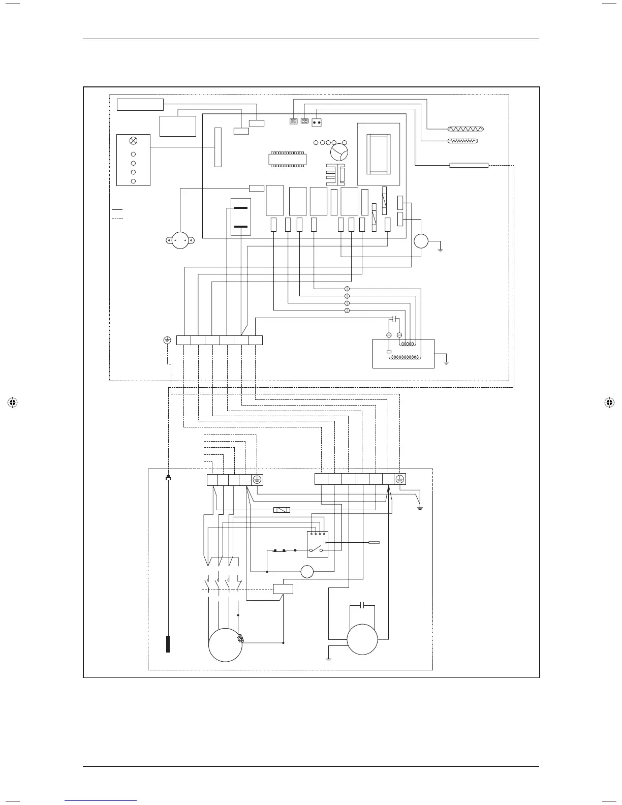
Wiring Diagram
Indoor Unit
Model: FHYC40EXV1
Outdoor Unit
Model: RY40DXY1
BLUE
BLACK
BROWN
PURPLE
RED
BLUE
RED
RED
PINK
AS
BROWN
BLUE
A
4WV OF COMP.
COMP.
CN STP
CN_DSP
CN_WIR
T FULL
FLOAT SWITCH
INDOOR COIL SENSOR
INDOOR AIR SENSOR
TO OUTDOOR DEFROST SENSOR
DISPLAY BOARD
KEY:
FIELD SUPPLY WIRING
AS - AIR SWING MOTOR
DP - DRAIN PUMP
E
PART NO: 08 02 4 120174A
N
T
S
R
380~410V
3R/50Hz
WIRED
CONTROLLER
ID
OD
ROOM
N2
N1
G/Y
DP
HIGH
MED
LOW
SILENT
WTP
TRANSFORMER
OF
4WV
LIVE
L
LN
ORANGE
PURPLE
PINK
BROWN
ORANGE
PURPLE
FS
G/Y
I.CA.C
M.C
FAN MOTOR
FL
FM
FH
PART NO: 08 02 4 106490A
2/T1
T2
T3
T1
4/T2
6/T3
(NC)
22
RED
RED
WHITE
BLACK
BLUE
COMP.
A2
CRANKCASE
HEATER
O/D COIL SENSOR
BLUE
RED
1/L1
3/L2
5/L3
(NC)
21
BLUE
BLUE
BLACK
A1
HIGH
PRESSURE
SWITCH
DT
WHITE
BLACK
BLACK
BLACK
RED
RED
NRST
NO
COM
BLACK
WHITE
G/Y
BLUE
RED
RED
WHITE
BLACK
BLUE
7A
RS
T
N
A 4WV OF
COMP L N
G/Y
BLUE
WHITE
BLUE
BROWN
BROWN
OUTDOOR
FAN MOTOR
4WV
DAIKIN_FF_FHC.indb 61DAIKIN_FF_FHC.indb 61 9/27/2012 2:05:02 PM9/27/2012 2:05:02 PM

Related product manuals