EasyManua.ls Logo

Daikin FTK50HVEC - 1-Room Operation - Indoor Unit with Small Capacity (2.5 Kw) (Cooling)

Daikin FTK50HVEC
410 pages
Print Icon
To Next Page IconTo Next Page
To Next Page IconTo Next Page
To Previous Page IconTo Previous Page
To Previous Page IconTo Previous Page
Loading...
Si18-201 Flow of Refrigerant
Flow of Refrigerant 181
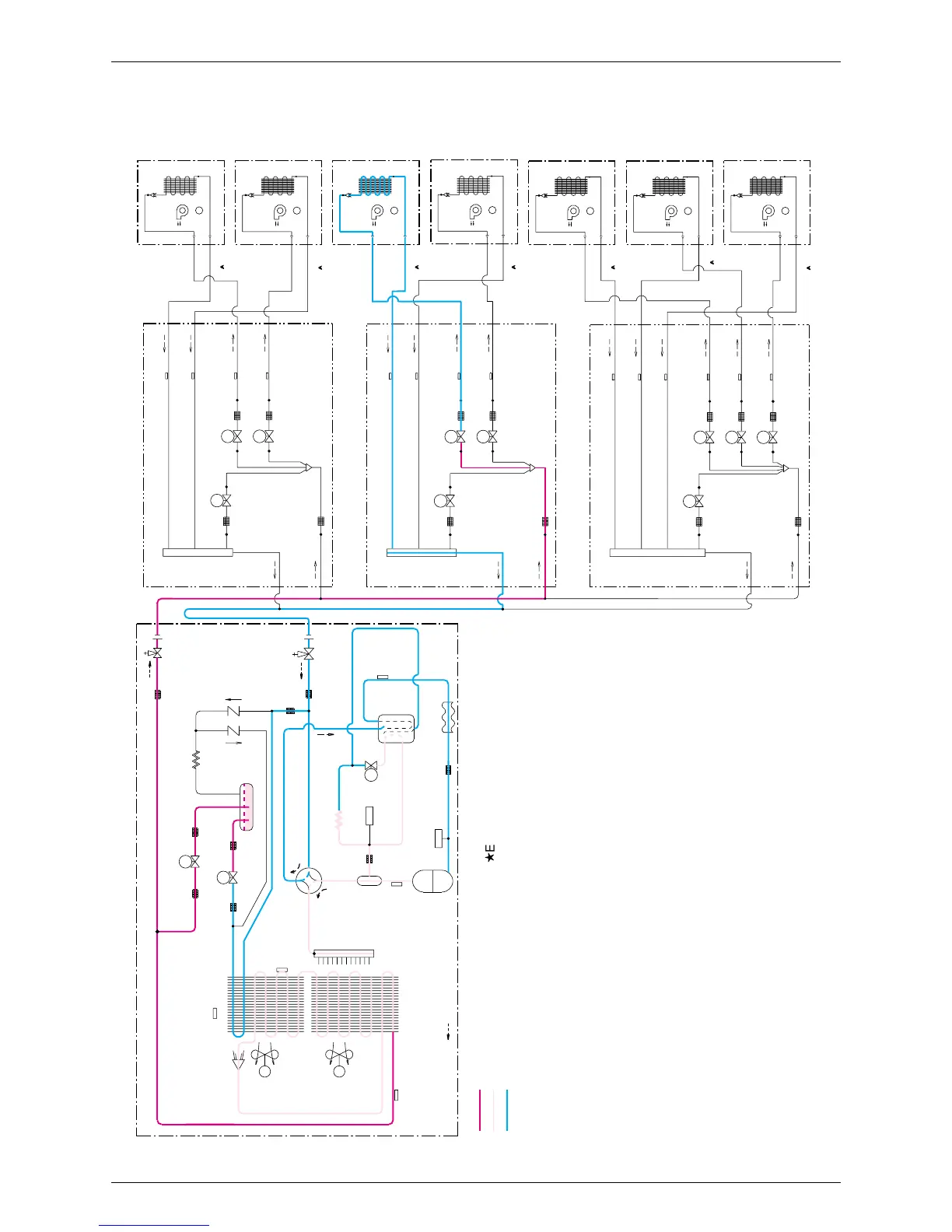
1.10 1-Room Operation Indoor Unit with Small Capacity
(2.5 kW) (Cooling)
THERMISTOR
LIQUID PIPE
OUTDOOR UNIT
MOTOR
MOTOR
DC FAN
DC FAN
DISTRIBUTOR
(
DEL
)
PROPELLER
PROPELLER
M
M
FAN
FAN
REFRIGERANT FLOW
THERMISTOR
(
DOA
)
OUTDOOR TEMPARATURE
HEAT EXCHANGER
COOLING
HEAT EXCHANGER
(
DE
)
THERMISTOR
DISCHARGE PIPE
COMPRESSOR
THERMISTOR
HEADER
OIL
SEPARATOR
FILTER
(
DO
)
ELECTRONIC
EXPANSION VALVE
FILTER
ELECTRONIC
EXPANSION VALVE
EV
G
FILTER
LOW PRESSURE
EV
L
4-WAY VALVE
FILTER
SENSOR
CAPILLARY TUBE
FILTER
SP
HIGH PRESSURE
SWITCH
RECEIVER
HPS
ELECTRONIC
EXPANSION VALVE
ACCUMULATOR
CAPILLARY TUBE
CHECK VALVE
FILTER
EV
P
FILTER
FLEXIBLE
TUBE
FILTER
FILTER
CHECK VALVE
SUCTION PIPE
THERMISTOR
LIQUID LINE
STOP VALVE
GAS LINE
STOP VALVE
(
DS
)
EXPANSION VALVE
(
BYPASS
)
FILTER
FILTER
ELECTRONIC
EV
H
EXPANSION VALVE
(
ROOM A
)
EXPANSION VALVE
(
ROOM B
)
EXPANSION VALVE
(
ROOM C
)
ELECTRONIC
ELECTRONIC
ELECTRONIC
EV
C
EV
B
EV
A
FILTER
FILTER
FILTER
THERMISTOR
(
DGC
)
THERMISTOR
(
DGB
)
THERMISTOR
(
DGA
)
THERMISTOR
(
DLC
)
THERMISTOR
(
DLB
)
THERMISTOR
(
DLA
)
GAS SIDE
GAS SIDE
GAS SIDE
LIQUID SIDE
LIQUID SIDE
LIQUID SIDE
EXPANSION VALVE
(
BYPASS
)
FILTER
FILTER
ELECTRONIC
EV
H
EXPANSION VALVE
(
ROOM A
)
EXPANSION VALVE
(
ROOM B
)
ELECTRONIC
ELECTRONIC
EV
A
EV
B
FILTER
FILTER
THERMISTOR
(
DLA
)
THERMISTOR
(
DLB
)
THERMISTOR
(
DGA
)
THERMISTOR
(
DGB
)
GAS SIDE
GAS SIDE
LIQUID SIDE
LIQUID SIDE
EXPANSION VALVE
(
BYPASS
)
FILTER
FILTER
ELECTRONIC
EV
H
EXPANSION VALVE
(
ROOM A
)
EXPANSION VALVE
(
ROOM B
)
ELECTRONIC
ELECTRONIC
EV
A
EV
B
FILTER
FILTER
THERMISTOR
(
DLA
)
THERMISTOR
(
DLB
)
THERMISTOR
(
DGA
)
THERMISTOR
(
DGB
)
GAS SIDE
GAS SIDE
LIQUID SIDE
LIQUID SIDE
FIELD PIPING
FIELD PIPING
(
CuT
)
(
6.4CuT
)
SIRROCO FAN
FAN MOTOR
M
HEAT EXCHANGER
M
M
M
M
M
M
BP UNIT
(M1308)
Productive operation patterns
1- room operation (2.5kW 1-room operation)
Conditions
When the operating frequency droops at the minimum frequency with freeze-up protection
control
In case the freeze-up protection control stays within the drooping zone even when the
operation frequency becomes the lower limit frequency, increasing the opening of EVP
motorized valve conducts EVP control to stabilize at the no-change zone.
As the surplus refrigerant is treated with the receiver, opening EVL stagnates the liquid
refrigerant in the receiver.
With EVL open, the entire system control (suction overheat) is conducted by the
adjustment of the surplus refrigerant amount in the receiver via EVG.
BP motorized valve is exclusively used for the distribution control, and EVU is used for SH
control.
System control motorized valve : EVG
Each room distribution control motorized valve : EVU
EVL SC control (Not fully closed)
H
EVP Freeze-up protection control
EVG Target discharge pipe temperature
control
EVU SH control
EVT Full close
EVH Full close
"OFF"
"OFF"
"OFF"
"OFF"
"OFF"
"OFF"
"ON"
: High pressure liquid refrigerant
: High pressure high temp. gas refrigerant
: Low pressure low temp. liquid or gas
refrigerant
FIELD PIPING
FIELD PIPING
(
CuT
)
(
6.4CuT
)
SIRROCO FAN
FAN MOTOR
HEAT EXCHANGER
FIELD PIPING
FIELD PIPING
(
CuT
)
(
6.4CuT
)
SIRROCO FAN
FAN MOTOR
HEAT EXCHANGER
FIELD PIPING
FIELD PIPING
(
CuT
)
(
6.4CuT
)
SIRROCO FAN
FAN MOTOR
HEAT EXCHANGER
FIELD PIPING
FIELD PIPING
(
CuT
)
(
6.4CuT
)
SIRROCO FAN
FAN MOTOR
HEAT EXCHANGER
FIELD PIPING
FIELD PIPING
(
CuT
)
(
6.4CuT
)
SIRROCO FAN
FAN MOTOR
HEAT EXCHANGER
FIELD PIPING
FIELD PIPING
(
CuT
)
(
6.4CuT
)
SIRROCO FAN
FAN MOTOR
HEAT EXCHANGER

Table of Contents

Related product manuals