EasyManua.ls Logo

Daikin FTKD60JVE - Equalizing Control (Heating)

Daikin FTKD60JVE
410 pages
Print Icon
To Next Page IconTo Next Page
To Next Page IconTo Next Page
To Previous Page IconTo Previous Page
To Previous Page IconTo Previous Page
Loading...
Si18-201 Flow of Refrigerant
Flow of Refrigerant 183
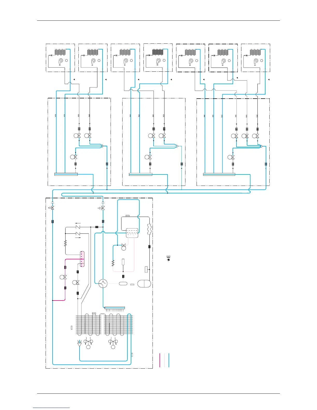
1.12 Equalizing Control (Heating)
THERMISTOR
LIQUID PIPE
OUTDOOR UNIT
MOTOR
MOTOR
DC FAN
DC FAN
DISTRIBUTOR
(
DEL
)
PROPELLER
PROPELLER
M
M
FAN
FAN
REFRIGERANT FLOW
THERMISTOR
(
DOA
)
OUTDOOR TEMPARATURE
HEAT EXCHANGER
HEAT EXCHANGER
(
DE
)
THERMISTOR
DISCHARGE PIPE
COMPRESSOR
Compressor stop
THERMISTOR
HEADER
OIL
SEPARATOR
FILTER
(
DO
)
ELECTRONIC
EXPANSION VALVE
FILTER
ELECTRONIC
EXPANSION VALVE
EV
G
FILTER
LOW PRESSURE
EV
L
4-WAY VALVE
FILTER
SENSOR
CAPILLARY TUBE
FILTER
SP
HIGH PRESSURE
SWITCH
RECEIVER
HPS
ELECTRONIC
EXPANSION VALVE
ACCUMULATOR
CAPILLARY TUBE
CHECK VALVE
FILTER
EV
P
FILTER
FLEXIBLE
TUBE
FILTER
FILTER
CHECK VALVE
SUCTION PIPE
THERMISTOR
LIQUID LINE
STOP VALVE
GAS LINE
STOP VALVE
(
DS
)
EXPANSION VALVE
(
BYPASS
)
FILTER
FILTER
ELECTRONIC
EV
H
EXPANSION VALVE
(
ROOM A
)
EXPANSION VALVE
(
ROOM B
)
EXPANSION VALVE
(
ROOM C
)
ELECTRONIC
ELECTRONIC
ELECTRONIC
EV
C
EV
B
EV
A
FILTER
FILTER
FILTER
THERMISTOR
(
DGC
)
THERMISTOR
(
DGB
)
THERMISTOR
(
DGA
)
THERMISTOR
(
DLC
)
THERMISTOR
(
DLB
)
THERMISTOR
(
DLA
)
GAS SIDE
GAS SIDE
GAS SIDE
LIQUID SIDE
LIQUID SIDE
LIQUID SIDE
EXPANSION VALVE
(
BYPASS
)
FILTER
FILTER
ELECTRONIC
EV
H
EXPANSION VALVE
(
ROOM A
)
EXPANSION VALVE
(
ROOM B
)
ELECTRONIC
ELECTRONIC
EV
A
EV
B
FILTER
FILTER
THERMISTOR
(
DLA
)
THERMISTOR
(
DLB
)
THERMISTOR
(
DGA
)
THERMISTOR
(
DGB
)
GAS SIDE
GAS SIDE
LIQUID SIDE
LIQUID SIDE
EXPANSION VALVE
(
BYPASS
)
FILTER
FILTER
ELECTRONIC
EV
H
EXPANSION VALVE
(
ROOM A
)
EXPANSION VALVE
(
ROOM B
)
ELECTRONIC
ELECTRONIC
EV
A
EV
B
FILTER
FILTER
THERMISTOR
(
DLA
)
THERMISTOR
(
DLB
)
THERMISTOR
(
DGA
)
THERMISTOR
(
DGB
)
GAS SIDE
GAS SIDE
LIQUID SIDE
LIQUID SIDE
FIELD PIPING
FIELD PIPING
(
CuT
)
(
6.4CuT
)
SIRROCO FAN
FAN MOTOR
M
HEAT EXCHANGER
M
M
M
M
M
M
BP UNIT
(M1310)
Productive operation patterns
When the heating standby operation has been completed
When conducting the equalizing control after completing the standby operation, fully close
each room motorized valves (EVU·EVT) and EVG·EVL, and fully open EVP only for the
equalizing control.
EVL Full close
H
EVP Full openFull close
150 plsFull open
EVG 100 pls
EVU Full close
EVT Full close
EVH Full close
: High pressure liquid refrigerant
: High pressure high temp. gas refrigerant
: Low pressure low temp. liquid or gas refrigerant
"OFF"
"OFF"
"OFF"
"OFF"
"OFF"
"OFF"
"OFF"
FIELD PIPING
FIELD PIPING
(
CuT
)
(
6.4CuT
)
SIRROCO FAN
FAN MOTOR
HEAT EXCHANGER
FIELD PIPING
FIELD PIPING
(
CuT
)
(
6.4CuT
)
SIRROCO FAN
FAN MOTOR
HEAT EXCHANGER
FIELD PIPING
FIELD PIPING
(
CuT
)
(
6.4CuT
)
SIRROCO FAN
FAN MOTOR
HEAT EXCHANGER
FIELD PIPING
FIELD PIPING
(
CuT
)
(
6.4CuT
)
SIRROCO FAN
FAN MOTOR
HEAT EXCHANGER
FIELD PIPING
FIELD PIPING
(
CuT
)
(
6.4CuT
)
SIRROCO FAN
FAN MOTOR
HEAT EXCHANGER
FIELD PIPING
FIELD PIPING
(
CuT
)
(
6.4CuT
)
SIRROCO FAN
FAN MOTOR
HEAT EXCHANGER

Table of Contents

Related product manuals