EasyManua.ls Logo

DALGAKIRAN L-8 - Page 14

Default Icon
17 pages
Print Icon
To Next Page IconTo Next Page
To Next Page IconTo Next Page
To Previous Page IconTo Previous Page
To Previous Page IconTo Previous Page
Loading...
13
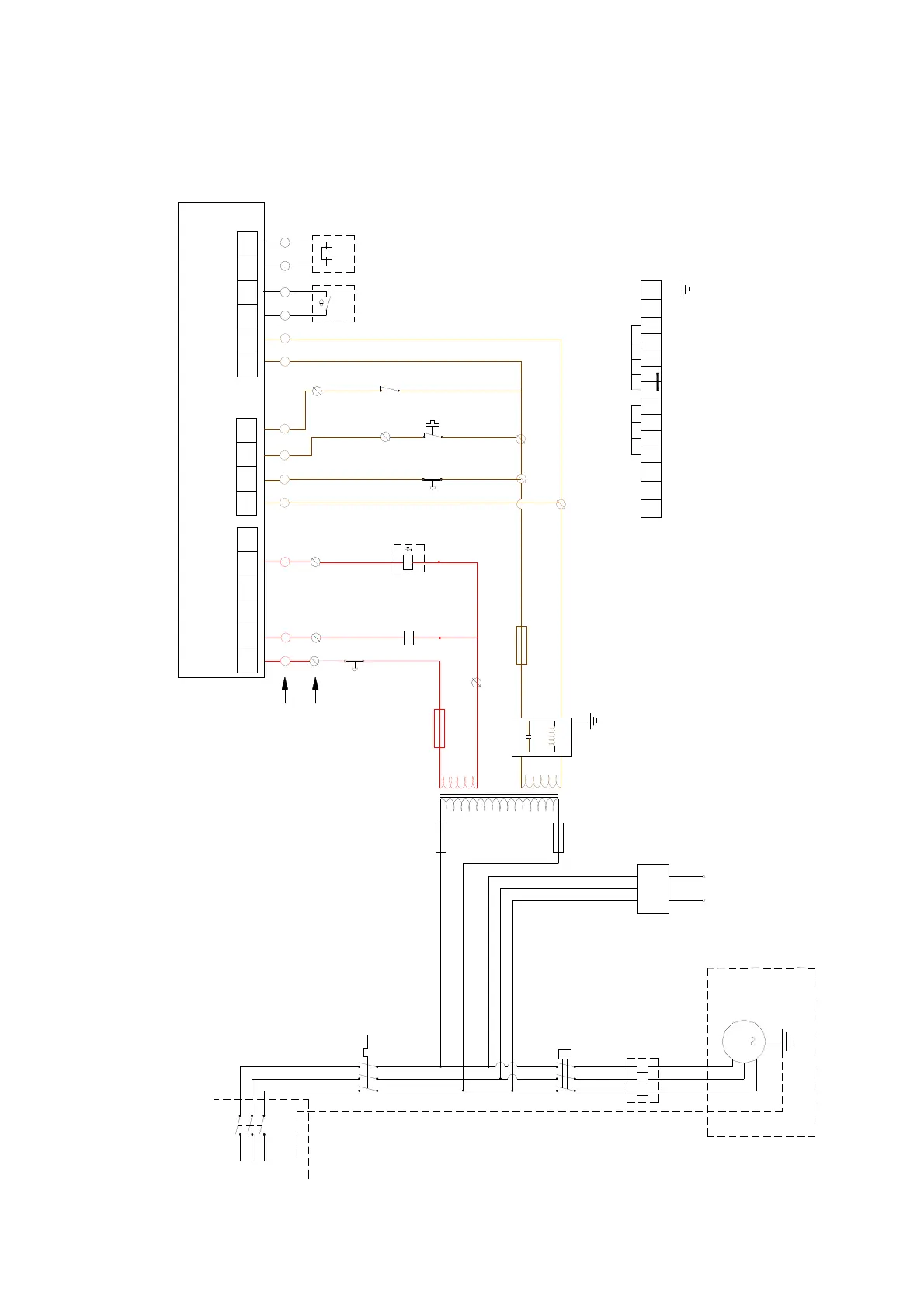
KUMANDA VE YOLVERME SİSTEMİ (DIREK YOLVERME) TIDY 3-4
CONTROL SYSTEM (DIRECT ONLY) TIDY 3-4
ЭЛЕКТРИЧЕСКАЯ СХЕМА ПРИНЦИПИАЛЬНАЯ TIDY 3-4
K1
M1
3
L2
L3
L1
F5
F0
0V AC
F2
220V AC
F1
12V AC
0V AC
321 4
K1
Y1
F3
66
4
21
1
2
5
4
1
F4
6
5
0
0
S1
TR
380V AC
52143
7
PE
X1
X1
X2
1
16
13
RC
14
15
5
7
X1
M3 M1
PH
L O G I K 8
10
6
05667814
X1
220 V AC 12 V AC
9
F1F2F3
F4
TMP
6
10
7
1
321
M2
4
6
3
X1
PH
6
F5
2
4
9
ES
8
0
ES
X1
5
43
9
8
MOTOR
PROTECTION
RELAY
66
5
S2
65