EasyManua.ls Logo

DALGAKIRAN L-8 - Page 16

Default Icon
17 pages
Print Icon
To Next Page IconTo Next Page
To Next Page IconTo Next Page
To Previous Page IconTo Previous Page
To Previous Page IconTo Previous Page
Loading...
15
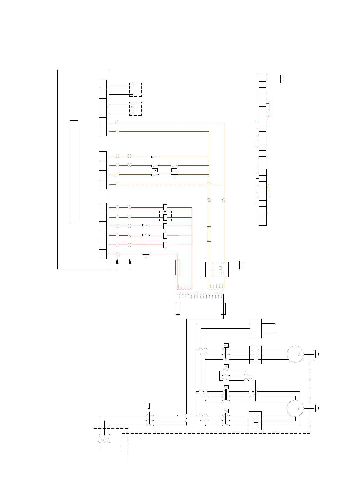
KUMANDA VE YOLVERME SİSTEMİ (YILDIZ-ÜÇGEN) TIDY 20B-40B
CONTROL SYSTEM (STAR-DELTA) TIDY 20B-40B
ЭЛЕКТРИЧЕСКАЯ СХЕМА ПРИНЦИПИАЛЬНАЯ TIDY 20B-40B
K1
K2
K3
M1
3
L2
L3
L1
F5
132
4
687
F0
0V AC
1,6A
F2
220V AC
1,6A
F1
12V AC
0V AC
4321 5
TMP
22
F5
K1
Y1
K2
K3
K2 K3
F3 1,6A
2
3
3
21436541
F4 2,5A
S1
TR
380V AC
64321
3
PE
X1
2
X1
X2
9
12V AC
220V AC
RC
1
M2M3
L O G I K A 8
S2
_
+
K4
F6
M2
3
K4
2
F6
2
5
U
V
W
F4
1110
1
F1
F3
F2 000
PH
4
2
ES
ES
PH
4321 56
2
2
2
45769 8
10
12
13
4
14
14
0
15
15
0
58
000
9
16
17
18
X1
X1
76
10
11
1
X1
M1
S3
19