EasyManua.ls Logo

Danfoss RA 2000 - Differential Pressure Dependence; Time Constant; Flow Temperature Dependence; Hysteresis

Danfoss RA 2000
8 pages
Print Icon
To Next Page IconTo Next Page
To Next Page IconTo Next Page
To Previous Page IconTo Previous Page
To Previous Page IconTo Previous Page
Loading...
Data Sheet Radiator thermostats for one-pipe and two-pipe systems
4 VD.51.Q1.12 © Danfoss 10/2003 DKCD
Radiator thermostats are sophisticated proportional
control.
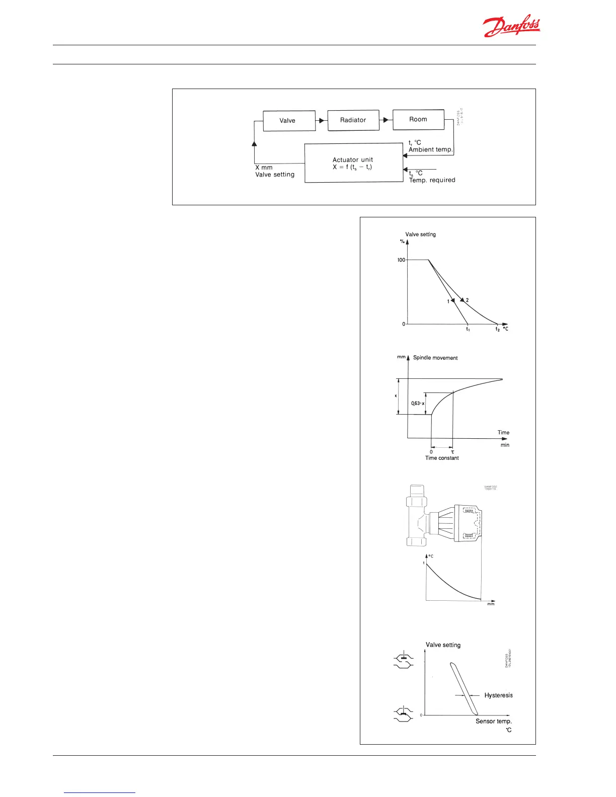
1) The operating principles of thermostats
The function of the actuator unit is to sense the am-
bient temperature, compare it with the required tem-
perature, and correct the valve setting in accord-
ance with the difference, as illustrated in fig. 1.
European Standard EN215 requires that radiator
thermostats meet various operating criteria. Danfoss
radiator thermostats meet or exceed these require-
ments in every respect. A brief description of the key
considerations is given below.
2) Differential pressure dependence.
The closing characteristic of a radiator thermostat
depends on the pressure conditions in the valve. In
fig. 2, curve 1 applies to the actuator unit without
counterpressure from system differential pressure,
while curve 2 shows the offset when the
counterpressure increases proportionately to the
valve closure. The effect is a result of the elasticity
of the actuator unit which should, therefore, not be
too large.
3) Time constant
To give reasonably fast and stable control, a radia-
tor thermostat must not be too slow in its reaction to
temperature variations. The time constant (fig. 3)
depends on the specific heat and surface of the sen-
sor.
At a sudden change of the ambient temperature at
time 0, the thermostat will react as shown, relative
to time. The time constant is defined as the time
used by the spindle for 63% of its full movement.
4) Flow temperature dependence
Flow temperature dependence occurs largely in the
case of actuator units with built-in sensors since
heat transmission takes place from the valve body
to the sensor of the unit (Fig. 4), with the possible
effect, under full load conditions, of controlling the
room temperature at a lower temperature than re-
quired. Insulating plastic materials for thermostat
base, internal heat shields and good product design
in positioning the sensing element away from the
heat source, help reduce this dependence. Danfoss
recommend that radiator thermostat sensors are
mounted horizontally, away from the effects of heat
rising from hot valve and pipework.
5) Hysteresis
If the spindle movement of an actuator unit is
measured at, first, increasing and then decreasing
temperatures, there will be a difference between the
point where the valve just closes and the point
where it opens again – see fig. 5. This difference is
termed hysteresis and is caused by friction in the
actuator unit and valve body. It is desirable that
hysteresis should be as small as possible.
Setting the temperature
1
2
3
4
5

Related product manuals