EasyManua.ls Logo

dbx DriveRack PX - Subsequent Setup: Using an Existing Preset; Initial Setup and Preset Loading

dbx DriveRack PX
24 pages
Print Icon
To Next Page IconTo Next Page
To Next Page IconTo Next Page
To Previous Page IconTo Previous Page
To Previous Page IconTo Previous Page
Loading...
14
Subsequent Setup - Based on an Existing Preset
Remove the DriveRack PX from its box.
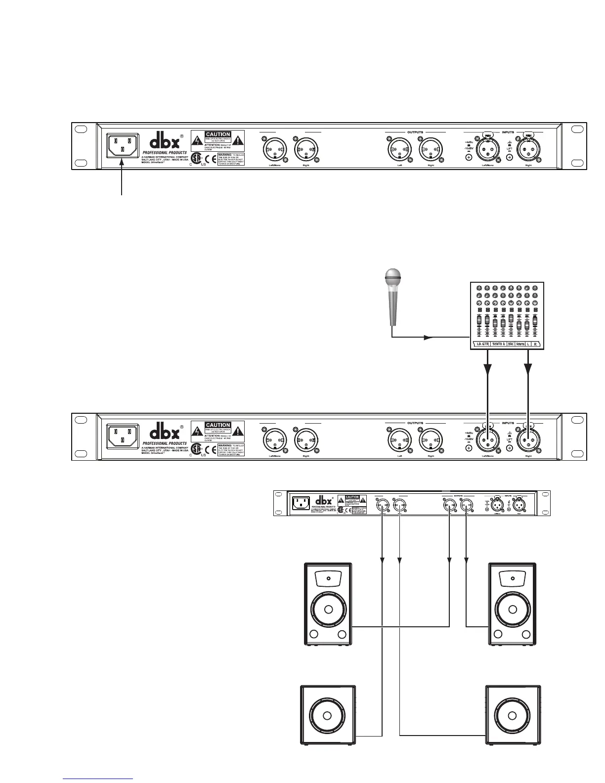
Rack mount the DriveRack PX and connnect the power cord.
GND
SUB OU PU S
Manu actu ed unde he ol owing U S atents
3 789 43 4 82 993 6 95 029 7 203 324
X
U 60065 EC 0065
20V - 60Hz
Attach power cord here.
Connect the mixer left and right outputs to the DriveRack PX Left/Mono and Right Inputs.
GND
SUB OU PU S
Manu actu ed unde he ol owing U S atents
3 789 43 4 82 993 6 95 029 7 203 324
X
U 065 EC 0065
20V - 60Hz
P
M
1
0
+
+1
2
3
5
/
M
/
M
L
M
L
3
0
2
3
4
5
P
4
3
0
2
3
4
5
P
4
3
0
2
3
4
5
P
4
3
0
1
2
3
4
5
P
3
0
1
2
3
4
P
3
0
1
2
+3
4
5
P
0
1
2
+3
4
5
P
0
1
2
+3
+4
5
1 2 3 4
1
0
+
+1
2
3
5
1
0
+
1
2
3
5
1
0
+
1
2
3
M t
L R
5
1
0
+
1
2
3
M t
L R
6
1
0
+
1
2
3
M t
L R
1
0
+
+
2
3
0
2
6
0
2
0
2
4 6
0
0
2
8
0
2
0
2
4 6
8
0
2
8
0
2
2
4 6
8
0
2
8
2
4 6
8
2
8
0
2
4 6
8
0
8
0
4 6
8
0
1
8
0
A 2
4 6
8
0
8
0
4 6
8
0
M t
L R
1
+
+
2
3
Mixer
Left/Mono
Input
Right
Input
Make sure your powered speakers are
turned off.
Connect the Left and Right “OUTPUTS” to
the left and right main powered speakers.
Connect the Left/Mono and Right “SUB
OUTPUTS” to the left and right subwoof-
ers.
1.
2.
3.
SUB OUTPUTS
S
9 99 9 0 9 0
PX
0 0
0V 0
Right
Main
JBL PRX515
JBL PRX518
Left
Main
Right
Sub
Left/Mono
Sub
JBL PRX515
JBL PRX518

Other manuals for dbx DriveRack PX

Related product manuals