EasyManua.ls Logo

Delta VFD055C43A-21 - Page 766

Delta VFD055C43A-21
1259 pages
Print Icon
To Next Page IconTo Next Page
To Next Page IconTo Next Page
To Previous Page IconTo Previous Page
To Previous Page IconTo Previous Page
Loading...
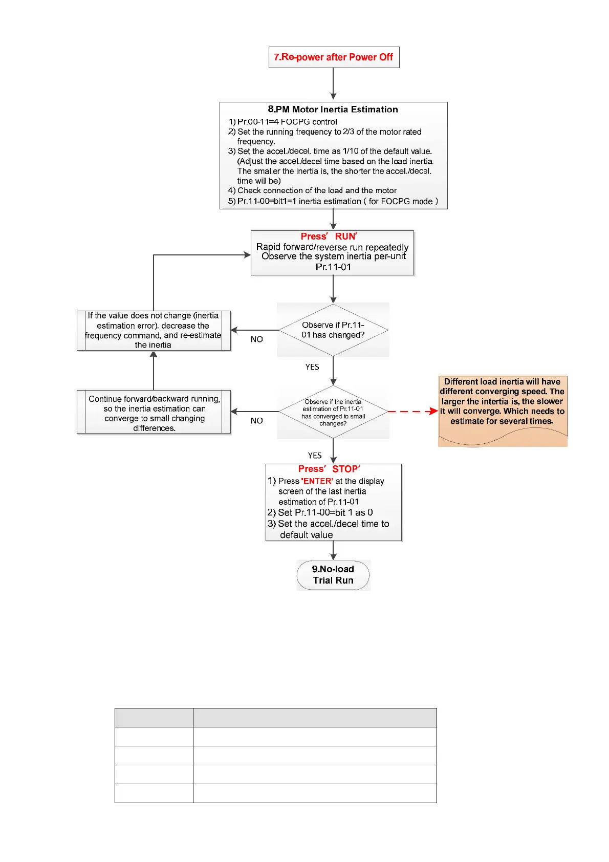
Chapter 12 Description of Parameter SettingsC2000 Plus
12.2-11
basic motor parameters adjustment
1. Parameter reset:
Reset Pr.00-02 = 9 (50 Hz) or 10 (60 Hz) to the default value.
2. Select IPM motor type:
Pr.05-33 = 1 (SPM) or 2 (IPM)
3. Motor nameplate parameter setting:
Parameter Description
Pr.01-01 Rated frequency (Hz)
Pr.01-02 Rated voltage (V
AC
)
Pr.05-33 PM motor type (IPM or SPM)
Pr.05-34 Rated current (A)

Table of Contents

Related product manuals