EasyManua.ls Logo

Delta VFD055C43A-21 - Page 792

Delta VFD055C43A-21
1259 pages
Print Icon
To Next Page IconTo Next Page
To Next Page IconTo Next Page
To Previous Page IconTo Previous Page
To Previous Page IconTo Previous Page
Loading...
Chapter 12 Description of Parameter SettingsC2000 Plus
12.2-37
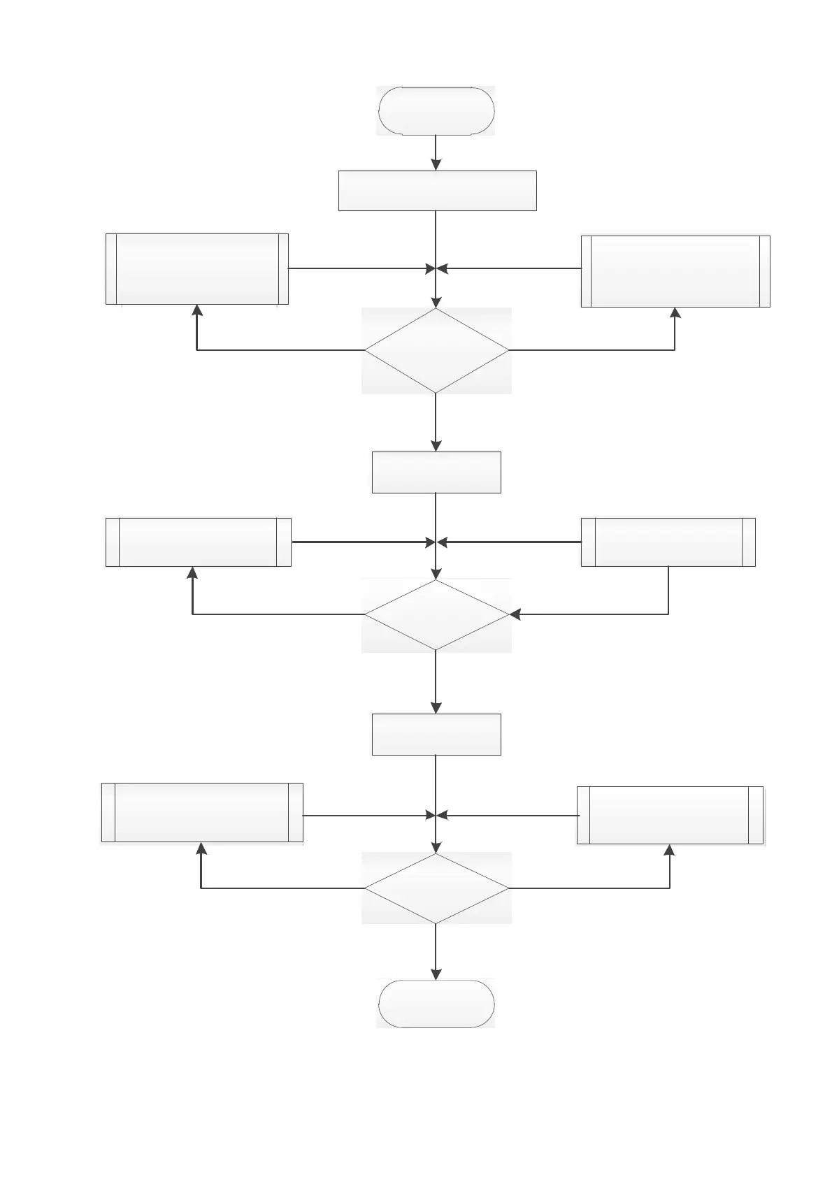
III. IPM Sensorless adjustment flowchart for operation starts with load
Low-frequency
loaded performance
normal?
Increase ASR1 bandwidth
Pr.11-03
Increase system inertia
Pr.11-01
Increase speed estimation bandwidth
Pr.10-32
Low-frequency cannot start with
load or rotates not well
Decrease ASR1 bandwidth
Pr.11-03
Decrease system inertia
Pr.11-01
Decrease speed estimation bandwidth
Pr.10-32
Low-frequency over
current causes wave or oc
Accelerated rated
frequency is normal?
Cannot follow the accel. time,
the response is too slow
NO
NO
YES
Constant speed
operation normal?
Increase speed estimation
bandwidth Pr.10-32
Increase low-pass filter gain
Pr.10-34
Cyclicity low-frequency wave
of motor frequency
Decrease speed estimation
bandwidth Pr.10-32
Decrease low-pass filter gain
Pr.10-34
Strong high-frequency
vibration of motor frequency
NO
YES
YES
Finish
Increase ASR2 bandwidth
Pr.11-04
Increase ASR1 bandwidth
Pr.11-03
Decrease ASR2 bandwidth
Pr.11-04
Decrease ASR1 bandwidth
Pr.11-03
Over-acceleration causes
vibration or ocA
10. Running Test
with Load
B1. Low-frequency loaded
performance
Frequency of Pr.10-39 and below
B2. Loaded acceleration
performance test
11. Steady State Test at
Constant Speed Run

Table of Contents

Related product manuals