EasyManua.ls Logo

Denon DCD-315 - Page 17

Denon DCD-315
34 pages
Print Icon
To Next Page IconTo Next Page
To Next Page IconTo Next Page
To Previous Page IconTo Previous Page
To Previous Page IconTo Previous Page
Loading...
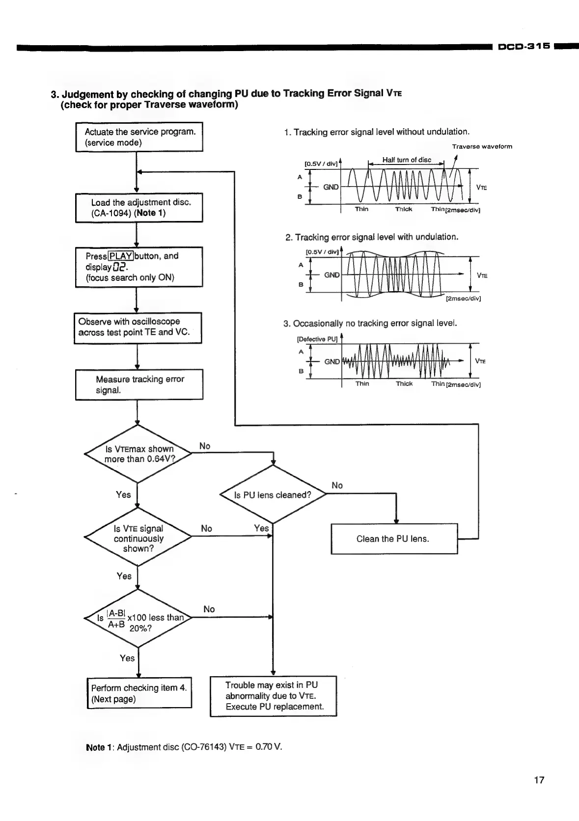
3.
Judgement
by
checking
of
changing
PU
due
to
(check
for
proper
Traverse
waveform)
Actuate
the
service
program.
(service
mode)
Load
the
adjustment
disc.
(CA-1094)
(Note
1)
Press[PLAY]button,
and
display
Be.
(focus
search
only
ON)
Observe
with
oscilloscope
across
test
point
TE
and
VC.
Measure
tracking
error
signal.
No
ls
VTEmax
shown
more
than
0.64V?
Yes
Is
VTE
signal
continuously
shown?
Yes
Perform
checking
item
4.
(Next
page)
Note
1:
Adjustment
disc
(CO-76143)
VTE
=
0.70
V.
Is
PU
lens
cleaned?
DCcD-315
laa”
Tracking
Error
Signal
VTE
1.
Tracking
error
signal
level
without
undulation.
Traverse
waveform
[0.5V
/
div]
Haif
turn
of
disc
pool
AT
Thin
Thick
Thin[2msec/div]
VTE
2.
Tracking
error
signal
level
with
undulation.
UML
A
3.
Occasionally
no
tracking
error
signal
level.
atl
Maal
MMA
aa
TN
Aa
Thin
Thick
Thin
[2msec/div]
[0.5V
/
div]
Vie
(2msec/div])
[Defective
PU]
GND
VTE
No
Clean
the
PU
lens.
Trouble
may
exist
in
PU
abnormality
due
to
VTE.
Execute
PU
replacement.
17

Related product manuals