EasyManua.ls Logo

Denon DCD-3300 - Page 38

Denon DCD-3300
45 pages
Print Icon
To Next Page IconTo Next Page
To Next Page IconTo Next Page
To Previous Page IconTo Previous Page
To Previous Page IconTo Previous Page
Loading...
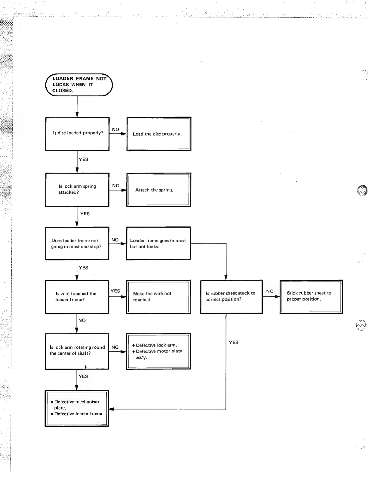
LOADER
FRAME
NOT
LOCKS
WHEN
IT
CLOSED.
Is
disc
loaded
properly?
Load
the
disc
properly.
Is
lock
arm
spring
attached?
Attach
the
spring.
Loader
frame
goes
in
most
but
not
locks.
Does
loader
frame
not
going
in
most
and
stop?
Is
wire
touched
the
Make
the
wire
not
Is
rubber
sheet
stuck
to
loader
frame?
touched.
correct
position?
YES
@
Defective
lock
arm.
e
Defective
motor
plate
ass’y.
Is
lock
arm
rotating
round
the
center
of
shaft?
@
Defective
mechanism
plate.
e
Defective
loader
frame.
Stick
rubber
sheet
to
proper
position.

Related product manuals