EasyManua.ls Logo

Denon DCD-3300 - Page 39

Denon DCD-3300
45 pages
Print Icon
To Next Page IconTo Next Page
To Next Page IconTo Next Page
To Previous Page IconTo Previous Page
To Previous Page IconTo Previous Page
Loading...
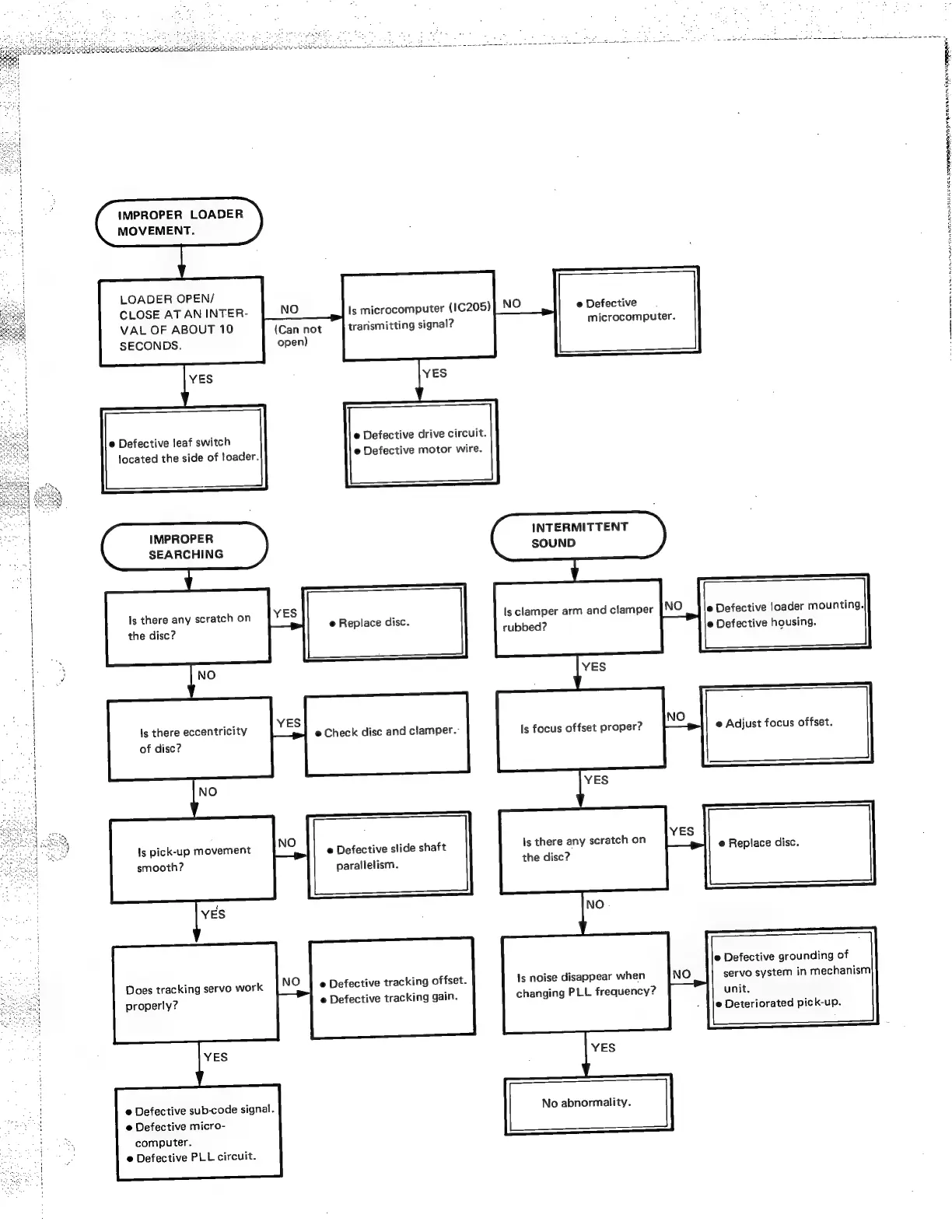
IMPROPER
LOADER
MOVEMENT.
LOADER
OPEN/
CLOSE
AT
AN
INTER-
VAL
OF
ABOUT
10
SECONDS.
transmitting
signal?
@
Defective
leaf
switch
located
the
side
of
loader.
IMPROPER
SEARCHING
Is
there
any
scratch
on
the
disc?
@
Replace
disc.
Is
there
eccentricity
of
disc?
@
Check
disc
and
clamper.
Is
pick-up
movement
smooth?
e
Defective
slide
shaft
parallelism.
@
Defective
tracking
offset.
e
Defective
tracking
gain.
Does
tracking
servo
work
properly?
@
Defective
sub-code
signal.
@
Defective
micro-
computer.
@
Defective
PLL
circuit.
Is
microcomputer
(I1C205)
NO
@
Defective
drive
circuit.
@
Defective
motor
wire.
e
Defective
microcomputer.
INTERMITTENT
SOUND
ls
clamper
arm
and
clamper
rubbed?
Is
focus
offset
proper?
Is
there
any
scratch
on
the
disc?
Is
noise
disappear
when
changing
PLL
frequency?
unit.
No
abnormality.
e
Defective
loader
mounting.
@
Defective
housing.
e
Adjust
focus
offset.
@
Replace
disc.
e
Defective
grounding
of
servo
system
in
mechanism
e
Deteriorated
pick-up.
we
a
ee
a
ee
8
SA
LARGO
REE
SAD
ERK
EATEN
ANA
ihn
RARE
BE

Related product manuals