EasyManua.ls Logo

Denon DCD-3300 - Page 41

Denon DCD-3300
45 pages
Print Icon
To Next Page IconTo Next Page
To Next Page IconTo Next Page
To Previous Page IconTo Previous Page
To Previous Page IconTo Previous Page
Loading...
|
i
Sah
“ot
ea
Pl
1
e@
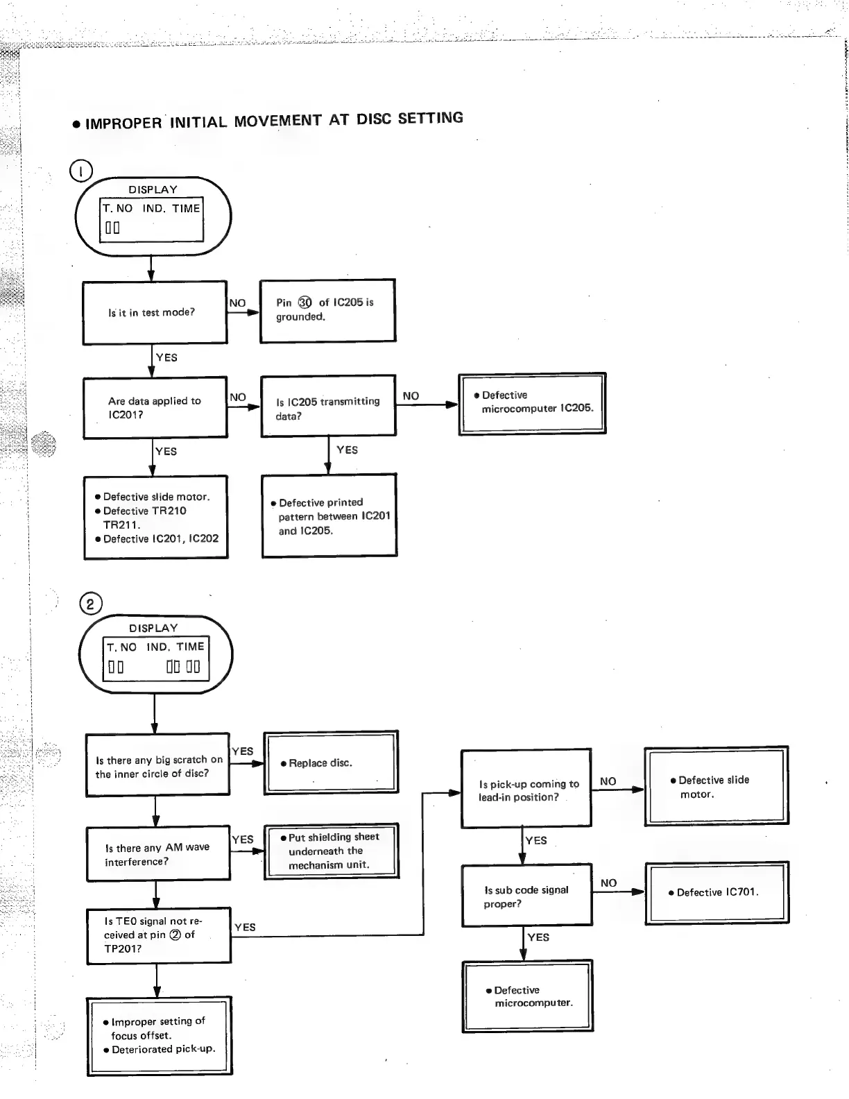
IMPROPER
INITIAL
MOVEMENT
AT
DISC
SETTING
DISPLAY
T.NO
IND.
TIME
(0
Pin
80
of
1C205
is
grounded.
Is
it
in
test
mode?
Are
data
applied
to
1C201?
Is
1C205
transmitting
data?
@
Defective
slide
motor.
e
Defective
TR210
TR211.
@
Defective
1C201,
[C202
e
Defective
printed
pattern
between
IC201
and
1C205.
DISPLAY
T.NO
IND,
TIME
0
O0
00
YES
Is
there
any
big
scratch
on
the
inner
circle
of
disc?
@
Replace
disc.
YES
e
Put
shielding
sheet
underneath
the
mechanism
unit.
Is
there
any
AM
wave
interference?
Is
TEO
signal
not
re-
ceived
at
pin
@
of
TP201?
YES
e
Improper
setting
of
focus
offset.
e
Deteriorated
pick-up.
e
Defective
microcomputer
1C205.
Is
pick-up
coming
to
tead-in
position?
YES
1s
sub
code
signal
proper?
YES
e
Defective
microcomputer.
e
Defective
slide
motor.
e@
Defective
1C701.
ETE
RR

Related product manuals