EasyManua.ls Logo

Denon DCD-3300 - Page 42

Denon DCD-3300
45 pages
Print Icon
To Next Page IconTo Next Page
To Next Page IconTo Next Page
To Previous Page IconTo Previous Page
To Previous Page IconTo Previous Page
Loading...
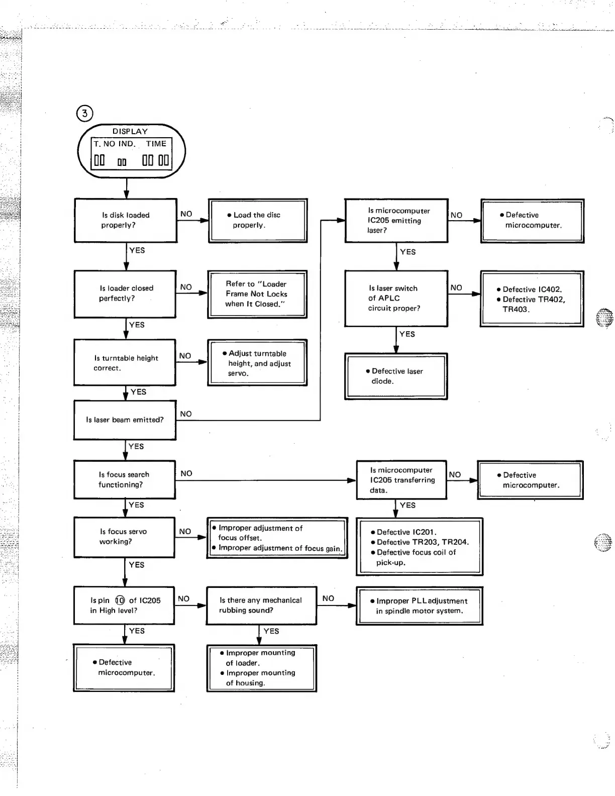
DISPLAY
T.NO
IND.
TIME
00
om
O00
Is
disk
loaded
properly?
YES
Is
loader
closed
perfectly?
YES
Is
turntable
height
correct.
YES
Is
laser
beam
emitted?
YES
Is
focus
search
functioning?
YES
Is
focus
servo
working?
YES
Ispin
(
of
1C205
in
High
level?
YES
e
Defective
microcomputer.
©
Improper
adjustment
of
©
Improper
adjustment
of
focus
gain.
Is
microcomputer
e
Defective
1C205
emitting
@
Load
the
disc
properly.
microcomputer.
laser?
YES
Refer
to
“Loader
Frame
Not
Locks
when
It
Closed."
Is
laser
switch
of
APLC
circuit
proper?
e
Defective
1C402.
e
Defective
TR402,
TR403.
YES
e@
Adjust
turntable
height,
and
adjust
servo.
e
Defective
laser
diode.
Is
microcomputer
1C205
transferring
data.
e
Defective
microcomputer.
@
Defective
1C201.
e
Defective
TR203,
TR204.
e
Defective
focus
coil
of
pick-up.
focus
offset.
Is
there
any
mechanical
rubbing
sound?
e@
Improper
PLL
adjustment
in
spindle
motor
system.
@
Improper
mounting
of
loader.
e@
Improper
mounting
of
housing.

Related product manuals