EasyManua.ls Logo

Digi TransPort WR21 - Page 10

Digi TransPort WR21
26 pages
To Next Page IconTo Next Page
To Next Page IconTo Next Page
To Previous Page IconTo Previous Page
To Previous Page IconTo Previous Page
Loading...
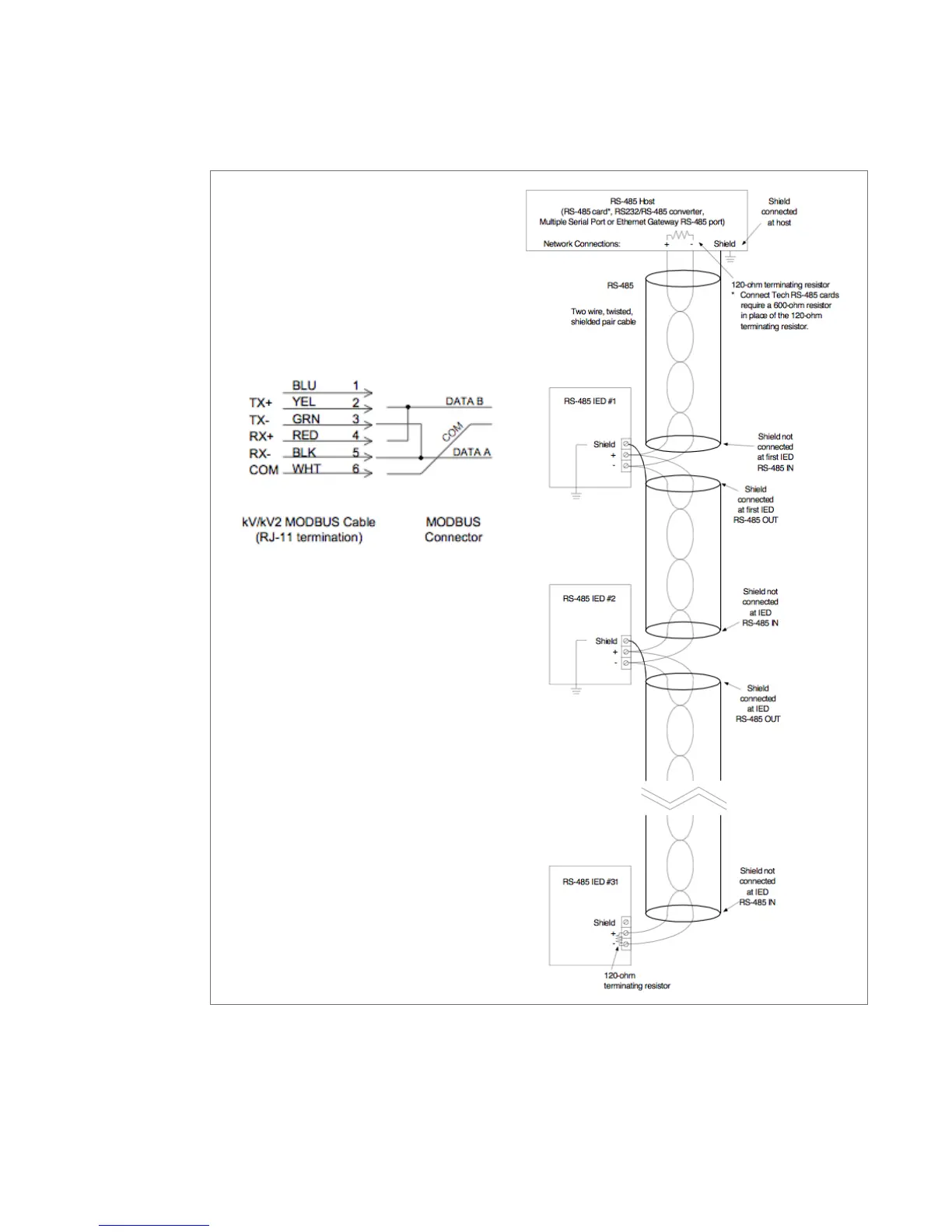
Meter Engineers Handbook for Cellular Communication 9
Terminating resistors are only needed at the last meter if multiple meters are connected. A non-terminating resistor
is needed at the Digi TransPort WR21.
MODBUS Cable Connector Wiring
Modbus Communications Option document. GEH-7282. Pgs. 43, 46

Other manuals for Digi TransPort WR21

Related product manuals