EasyManua.ls Logo

Digital Voice Systems AMBE-2000 - Page 54

Default Icon
67 pages
Print Icon
To Next Page IconTo Next Page
To Next Page IconTo Next Page
To Previous Page IconTo Previous Page
To Previous Page IconTo Previous Page
Loading...
AMBE-2000™ Vocoder Chip Users Manual
Version 4.92, June, 08
DVSI Confidential Proprietary, Subject to Change Page 54
Visit us at www.dvsinc.com
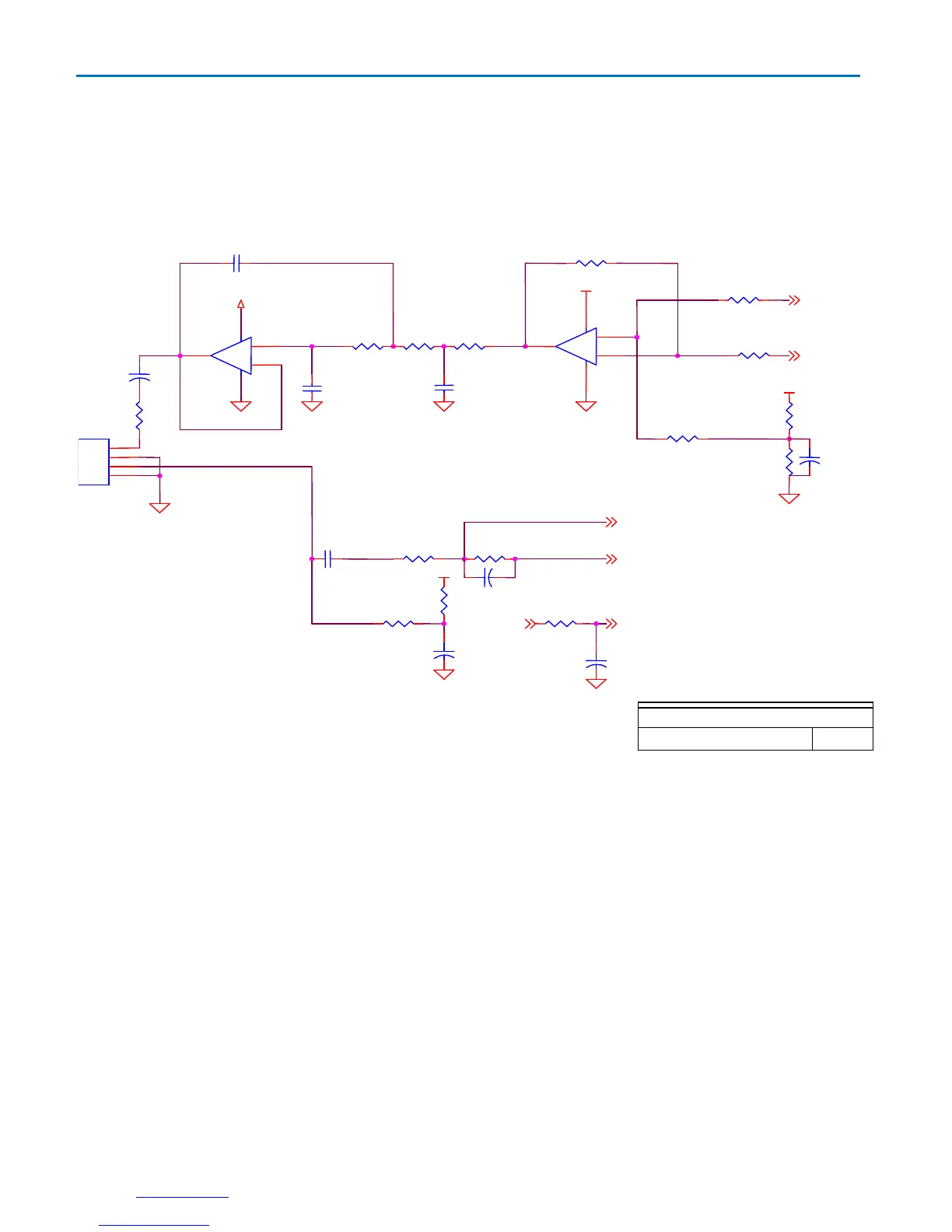
TLV320AIC10 Reference Schematic (Analog Section)
R12
220K
R4
100K
VMID
R6
20K
AURXFP
R14
4.7K
+
-
U1A
AD8544
3
2
1
4
11
C1
820pF
R1
10K
3.3VA
C4
2 nF
VOICEOUTM
C3
200pF
R13
5.6K
R5
10K
R8
10K
3.3VA
R15
10K
R11
10K
R7
220
R9
10K
+
C5
10uF
AURXCP
VOICEOUTP
+
C7
10uF
+
C9
10uF
3VA
C6
0.1uF
+
C8
10uF
AURXM
+
C2
10uF
3.3VA
J1
Handset
2
3
1
4
2
3
1
4
R3
100K
+
-
U1B
5
6
7
R2
20K
R10
10K
TLV320AIC10
1
Analog
Title:
Document Number:
Rev:

Table of Contents

Other manuals for Digital Voice Systems AMBE-2000