EasyManua.ls Logo

Digital Voice Systems AMBE-2000 - Configuring the AD73311 for 3-Volt Operation; Sdi DVDD; Sdifs Avdd1; Sdo Avdd2

Default Icon
67 pages
Print Icon
To Next Page IconTo Next Page
To Next Page IconTo Next Page
To Previous Page IconTo Previous Page
To Previous Page IconTo Previous Page
Loading...
AMBE-2000™ Vocoder Chip Users Manual
Version 4.92, June, 08
DVSI Confidential Proprietary, Subject to Change Page 55
Visit us at www.dvsinc.com
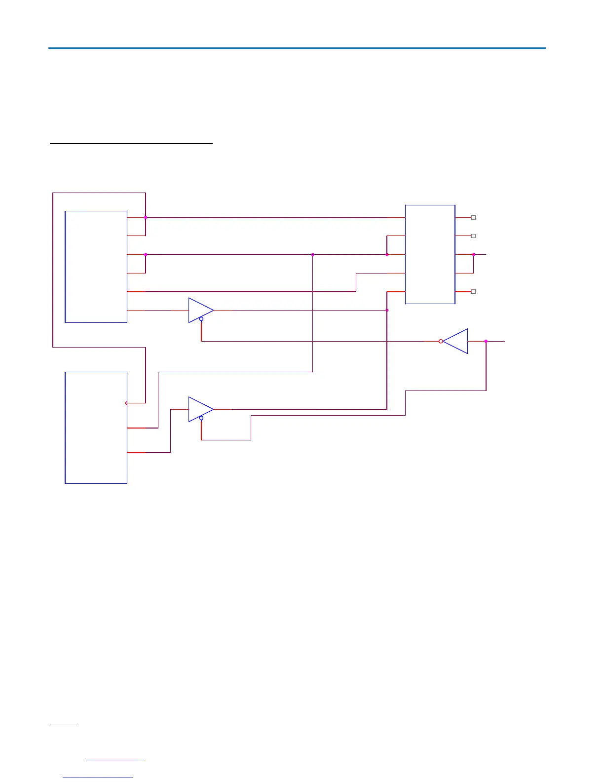
8.3 Configuring the AD73311 for 3-Volt Operation
The Analog Devices AD73311 codec chip presents a simple low cost solution for use with DVSI’s AMBE-2000™ Vocoder
chip. This application note provides information on alternative methods of interfacing these components.
AD73311 Codec (using a 3 volt supply)
It may be desirable for the AD73311 AD/DA converter to be configured for a 3-volt supply voltage instead of a 5-volt supply
voltage. The diagram and configuration procedure below outline the details necessary in order to send alternate configuration
words to the CODEC.
16.384 MHz
3.3 Volts
1/AMBE-2000
U1
27
33
37
29
31
41
CODEC_RX_CLK
CODEC_TX_CLK
CODEC_TX_STRB
CODEC_RX_STRB
CODEC_RX_DATA
CODEC_TX_DATA
U8A
12
High
U5A
SN74AHC125
2 3
1
SDI
CONTROL
AMBE-2000
U4A
SN74AHC125
2 3
1
0/DSP
3.3
Volts
U2
AD73311AR
14
17
18
16
19
20
15
3
9
12
SCLK
SDOFS
SDIFS
SDO
SDI
SE
MCLK
AVDD1
AVDD2
DVDD
DSP/Microcontroller
U3
FS
SCLK
SDO
Figure 2: The AMBE-2000™ with the AD73311 Configured for 3-volt operation.
The objective of this circuit is to tri-state the output of the AMBE-2000™ CODEC_TX_DATA. This allows the DSP or
Microcontroller to communicate with the AD73311 to send it the desired configuration.
Configure the AMBE-2000™ for operation with the AD73311 Codec. Set the CODEC_SEL pins as shown.
CODEC_SEL [1-0] (pins 85,84) = 01,b
Hold the CODEC_TX_DATA lines on the AMBE-2000™ in tri-state (in the circuit set the SDI bit to 0,b) during power up.
While the AMBE-2000™ lines are in tri-state, send the desired configuration words from the DSP/Microcontroller/logic to the
AD73311 (Reset timing constraints for the AD73311 must be met).
After sending the configuration words set the SDI Control bit to 1,b (SEE NOTE). This sets the CODEC SDI line for normal
operation with the AMBE-2000™.
NOTE:
The SDI Control bit must be set to 0 for approximately 365 msec following a hardware reset.

Table of Contents

Other manuals for Digital Voice Systems AMBE-2000