EasyManua.ls Logo

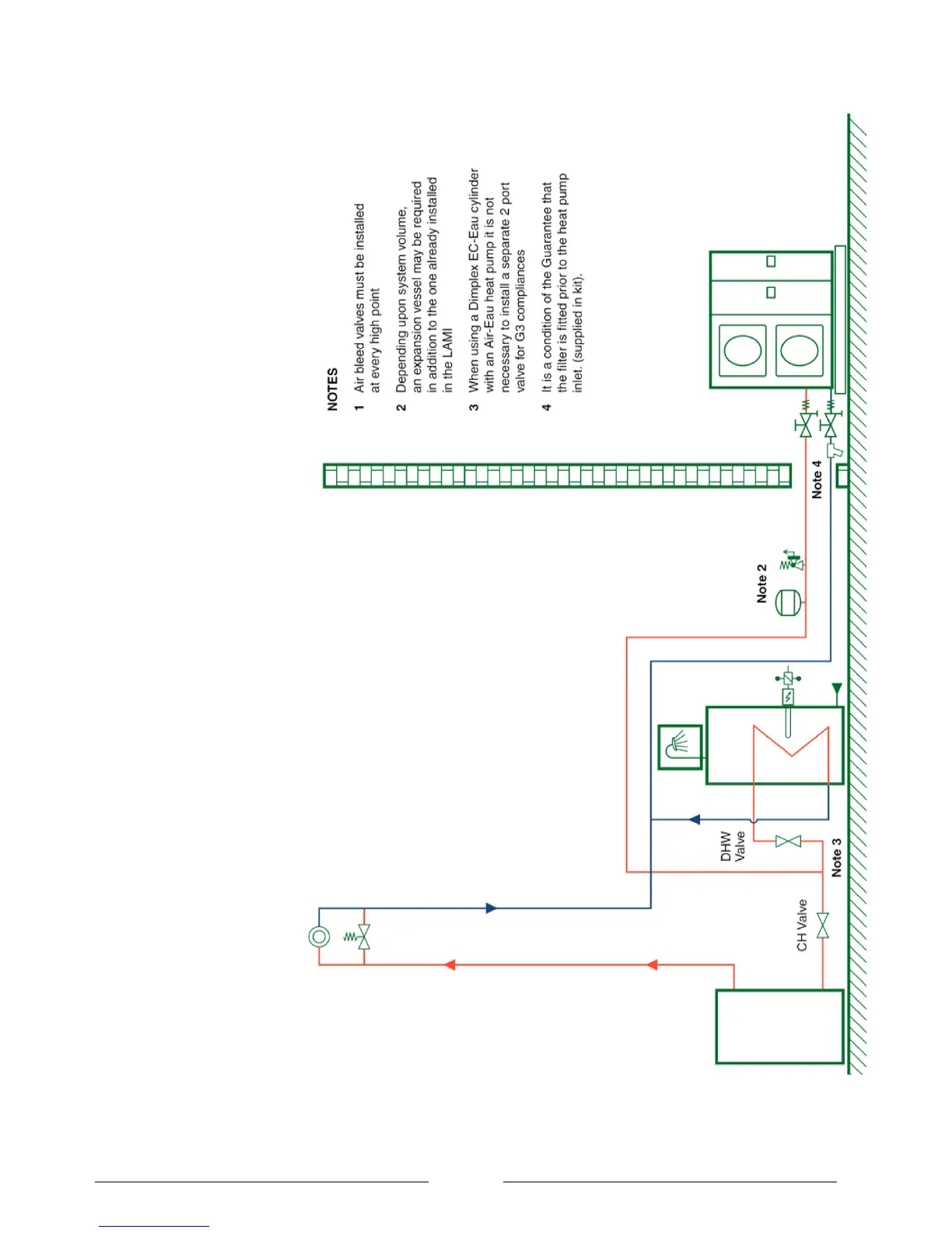
Dimplex LA 9 MI - Package 1 and 2 - Plumbing Schematic

Dimplex LA 9 MI
63 pages
Print Icon
To Next Page IconTo Next Page
To Next Page IconTo Next Page
To Previous Page IconTo Previous Page
To Previous Page IconTo Previous Page
Loading...
Page 34
Package 1 and 2 Plumbing Schematic

Table of Contents

Other manuals for Dimplex LA 9 MI

Related product manuals