EasyManua.ls Logo

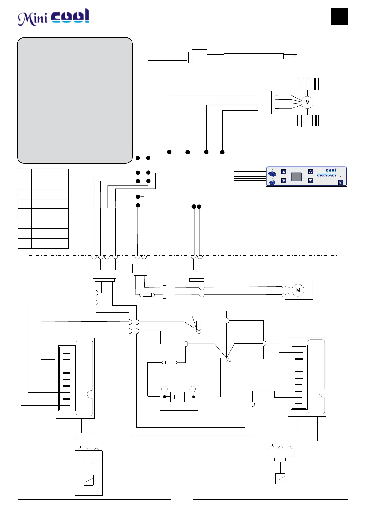
Dirna Mini cool compact - Cablaggio Elettrico

Dirna Mini cool compact
Print Icon
To Next Page IconTo Next Page
To Next Page IconTo Next Page
To Previous Page IconTo Previous Page
To Previous Page IconTo Previous Page
Loading...
71
+
-
MAX. MIN.
MID CON
Az
Az
Az
Az
R
R
R
Az
R
N
R
R
R
V
M
M
M
M
M
M
N
N
N
N
N
N
R
Az
Az
R
R
R
R
B
B
M
N
N
N
N
N
N
R
A
Na
N
-
-
+
+
+
+
F
F
C
C
D
D
P
P
T
T
+
-
ºC
TEMP
ON/OFF
1
2
Mini
Cablaggio elettrico
Ventilatore
Controllo elettronico
Controllo
elettronico
compressore
Compressore
Compressore
Elettroventilatore
Fascio di cavi
Ventilatore
AVVISO IMPORTANTE!
Precauzione: non invertire le polari-
collegando l’apparecchiatura alla
batteria. Se si desse il caso, il contro-
llo elettronico emetterà alcuni suoni
a intervalli. Non deve essere toccato
nessun tasto sia del pannello sia del
comando dell’apparecchiatura, per-
ché possono prodursi danni irrepa-
rabili. Al segnale di questi suono a
intervalli, staccare l’apparecchiatura
dalla batteria e vericare la polarità
del collegamento.
Sonda di temperatura
R
Fusible
5 A.
Batteria
dirna, s.a.
IT
Az Blu
N Nero
R Rosso
V Verde
B Bianco
A Giallo
Na Arancione
M Marrone
Fusible
25 A.

Other manuals for Dirna Mini cool compact

Related product manuals