EasyManua.ls Logo

Dunkirk 3EW.65 - Page 29

Dunkirk 3EW.65
32 pages
Print Icon
To Next Page IconTo Next Page
To Next Page IconTo Next Page
To Previous Page IconTo Previous Page
To Previous Page IconTo Previous Page
Loading...
29
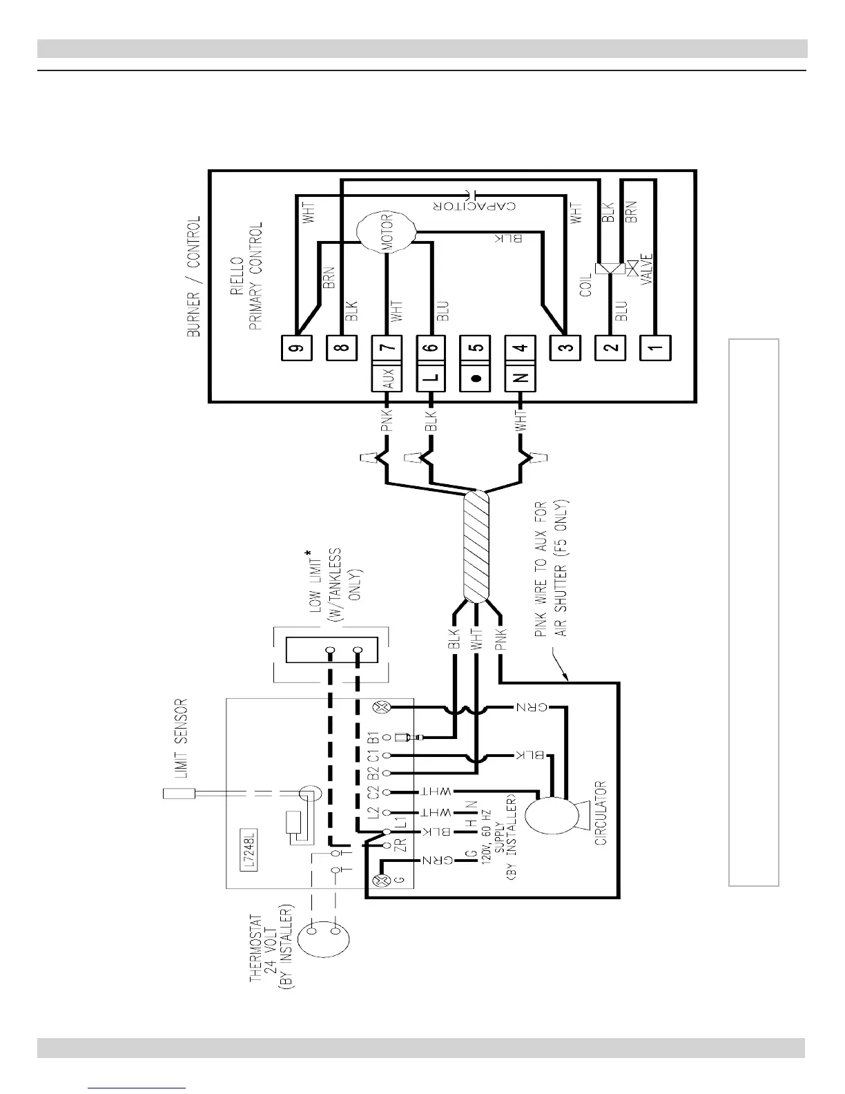
Figure 17 -
Honeywell L7248L Control With Reillo F5/F10 Burner
ELECTRICAL WIRING
*
* When Low Limit Is Used, Set ELL Parameter On L7248 Honeywell Control
To On. Boilers Factory Equipped With Tankless Coil Are Factory Set To On.