EasyManua.ls Logo

Dunkirk Q90-50 - Page 38

Dunkirk Q90-50
64 pages
Print Icon
To Next Page IconTo Next Page
To Next Page IconTo Next Page
To Previous Page IconTo Previous Page
To Previous Page IconTo Previous Page
Loading...
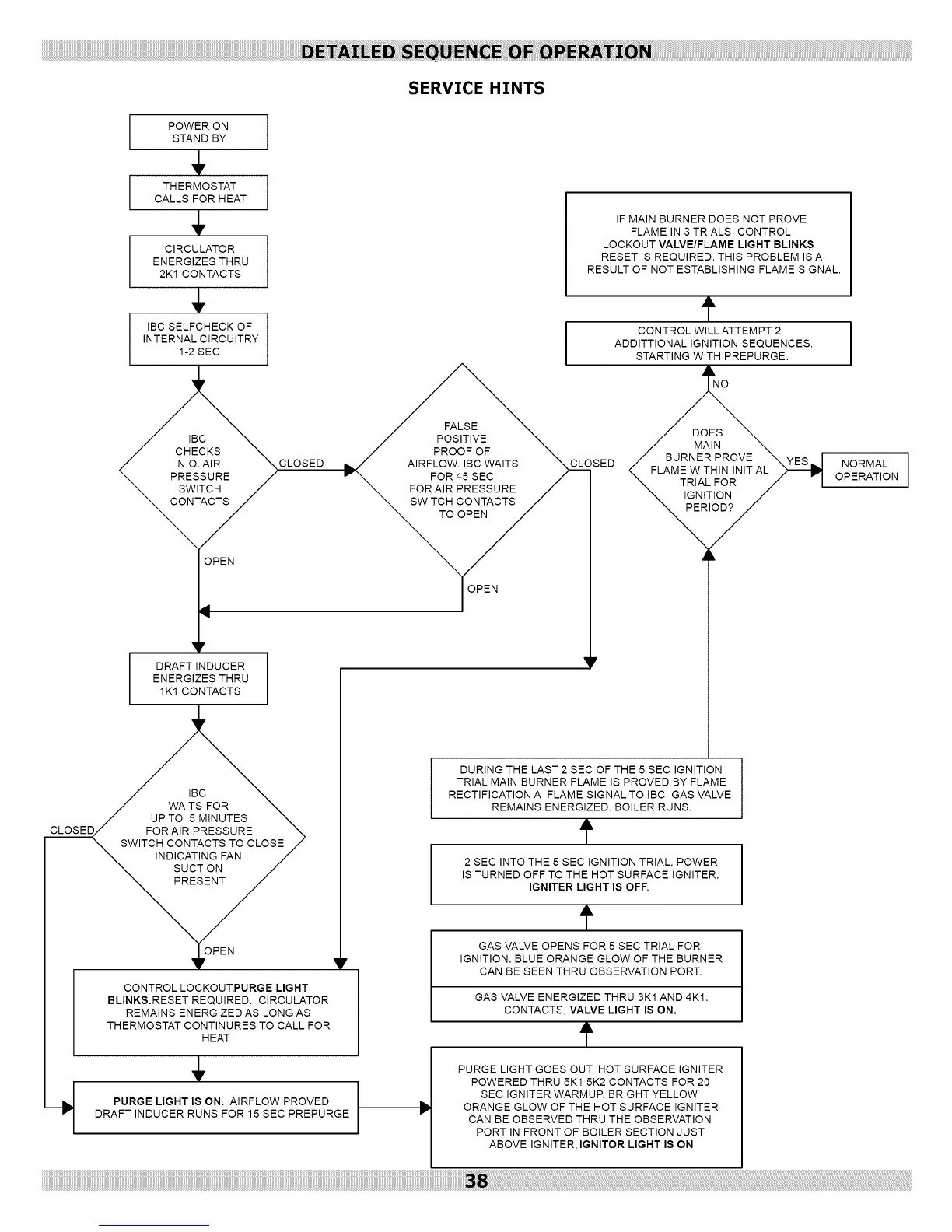
SERVICE HINTS
POWER ON
STAND BY
TH ERMOSTAT
CALLS FOR HEAT
4,
CIRCULATOR
ENERGIZES THRU
2K1 CONTACTS
IBC SELFCHECK OF
INTERNAL CIRCUITRY
1-2 SEC
CLOSED
DRAFT INDUCER
ENERGIZES THRU
1K1 CONTACTS
I OPEN
IF MAIN BURNER DOES NOT PROVE
FLAME IN 3 TRIALS, CONTROL
LOCKOUT. VALVE/FLAME LIGHT BLINKS
RESET IS REQUIRED, THIS PROBLEM IS A
RESULT OF NOT ESTABLISHING FLAME SIGNAL.
t
CONTROL WILL ATTEMPT 2
ADDITTIONAL IGNITION SEQUENCES.
STARTING WITH PREPURGE.
CLOSED
DOES
MAIN
BURNER PROVE
FLAME WITHIN INITIAL
TRIAL FOR
IGNITION
PERIOD?
NORMAL
OPERATION
CONTROL LOCKOUT.PURGE LIGHT
BLINKS.RESET REQUIRED. CIRCULATOR
REMAINS ENERGIZED AS LONG AS
THERMOSTAT CONTINURES TO CALL FOR
HEAT
PURGE LIGHT IS ON. AIRFLOW PROVED.
DRAFT INDUCER RUNS FOR 15 SEC PREPURGE
DURING THE LAST 2 SEC OF THE 5 SEC IGNITION
TRIAL MAIN BURNER FLAME IS PROVED BY FLAME
RECTIFICATION A FLAME SIGNAL TO IBC. GAS VALVE
REMAINS ENERGIZED. BOILER RUNS.
t
2 SEC INTO THE 5 SEC IGNITION TRIAL. POWER
IS TURNED OFF TO THE HOT SURFACE IGNITER.
IGNITER LIGHT IS OFF.
GAS VALVE OPENS FOR 5 SEC TRIAL FOR
IGNITION. BLUE ORANGE GLOW OF THE BURNER
CAN BE SEEN THRU OBSERVATION PORT.
GAS VALVE ENERGIZED THRU 3K1 AND 4K1.
CONTACTS, VALVE LIGHT IS ON.
PURGE LIGHT GOES OUT. HOT SURFACE IGNITER
POWERED THRU 5K1 5K2 CONTACTS FOR 20
SEC IGNITER WARMUP. BRIGHT YELLOW
ORANGE GLOW OF THE HOT SURFACE IGNITER
CAN BE OBSERVED THRU THE OBSERVATION
PORT IN FRONT OF BOILER SECTION JUST
ABOVE IGNITER, IGNITOR LIGHT IS ON
I

Other manuals for Dunkirk Q90-50

Related product manuals