EasyManua.ls Logo

Dunkirk Q90-50 - Page 57

Dunkirk Q90-50
64 pages
Print Icon
To Next Page IconTo Next Page
To Next Page IconTo Next Page
To Previous Page IconTo Previous Page
To Previous Page IconTo Previous Page
Loading...
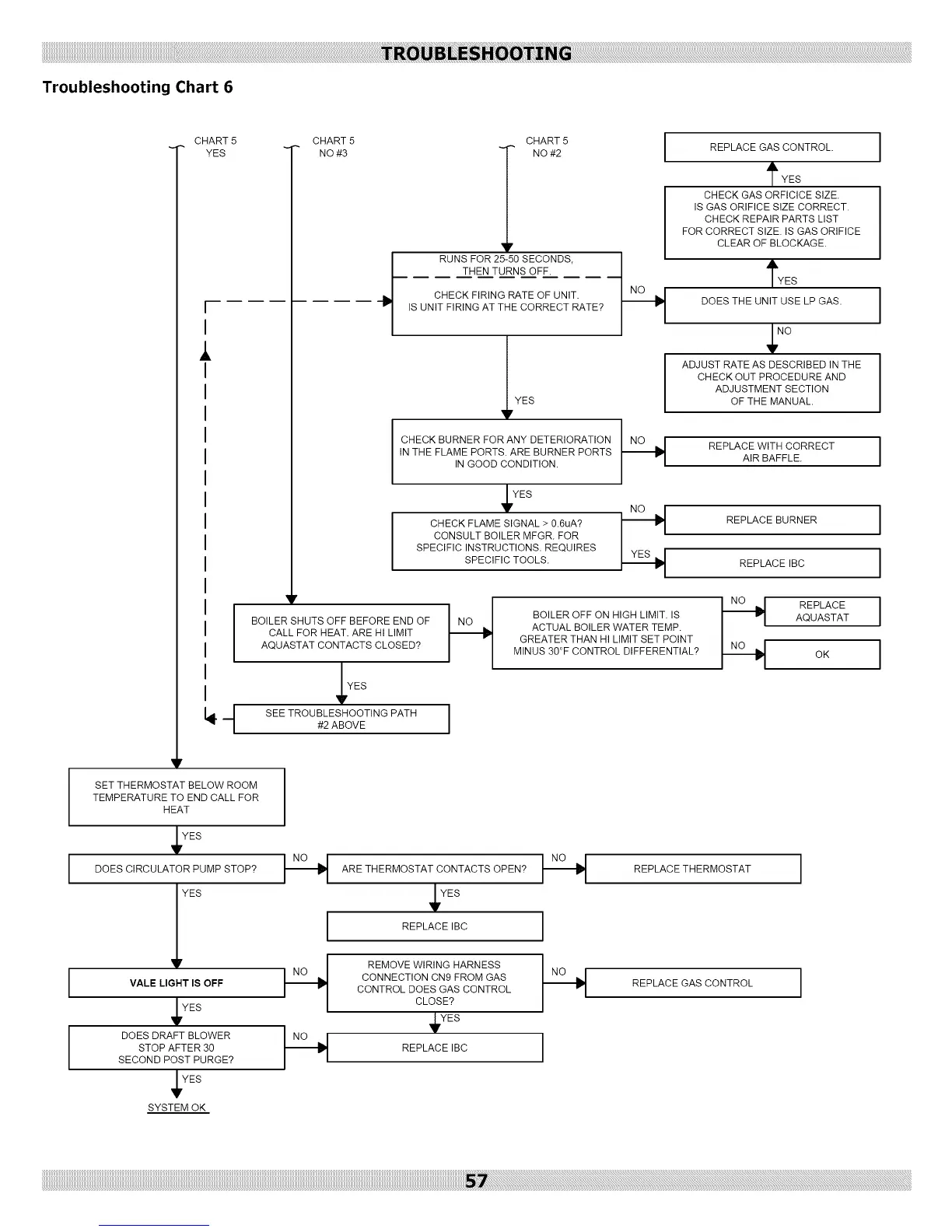
Troubleshooting Chart 6
CHART 5
YES
I
i
_r
CHART 5
NO #3
CHART 5
I NO #2
RUNS FOR 25-50 SECONDS,
THEN TURNS OFF.
CHECK FIRING RATE OF UNIT.
IS UNIT FIRING AT THE CORRECT RATE?
rYES
/
CHECK BURNER FOR ANY DETERIORATION i NO [
INTHE FLAME PORTS. ARE BURNER PORTS
IN GOOD CONDITION.
YES
CHECK FLAME SIGNAL > 0.6uA? ,NOrNI_pI
CONSULT BOILER MFGR. FOR
SPECIFIC INSTRUCTIONS. REQUIRES
SPECIFIC TOOLS.
BOILER SHUTS OFF BEFORE END OF
CALL FOR HEAT. ARE HI LIMIT
AQUASTAT CONTACTS CLOSED?
YES
SEE TROUBLESHOOTING PATH
#2 ABOVE
BOILER OFF ON HIGH LIMIT. IS
ACTUAL BOILER WATER TEMP.
GREATER THAN HI LIMIT SET POINT
MINUS 30°F CONTROL DIFFERENTIAL?
REPLACE GAS CONTROL.
AlpYES
CHECK GAS ORFICICE SIZE.
IS GAS ORIFICE SIZE CORRECT.
CHECK REPAIR PARTS LIST
FOR CORRECT SIZE. IS GAS ORIFICE
CLEAR OF BLOCKAGE.
rYES
DOES THE UNIT USE LP GAS.
NO
ADJUST RATE AS DESCRIBED IN THE
CHECK OUT PROCEDURE AND
ADJUSTMENT SECTION
OF THE MANUAL.
REPLACE WITH CORRECT
AIR BAFFLE.
REPLACE BURNER
REPLACE IBC
NNNo_ REPLACE
AQUASTAT
OK
SET THERMOSTAT BELOW ROOM
TEMPERATURE TO END CALL FOR
HEAT
YES
DOES CIRCULATOR PUMP STOP?
YES
VALE LIGHT IS OFF
FYES
DOES DRAFT BLOWER
STOP AFTER30
SECOND POST PURGE?
YES
SYSTEM OK
ARETHERMOSTAT CONTACTS OPEN?
YES
REPLACEIBC
REMOVE WIRING HARNESS
CONNECTION CN9 FROM GAS
CONTROL DOES GAS CONTROL
CLOSE?
YES
REPLACEIBC
J
REPLACETHERMOSTAT
REPLACE GAS CONTROL

Other manuals for Dunkirk Q90-50

Related product manuals