EasyManua.ls Logo

Durabrand AD214BD - Page 19

Durabrand AD214BD
50 pages
Print Icon
To Next Page IconTo Next Page
To Next Page IconTo Next Page
To Previous Page IconTo Previous Page
To Previous Page IconTo Previous Page
Loading...
1-9-2
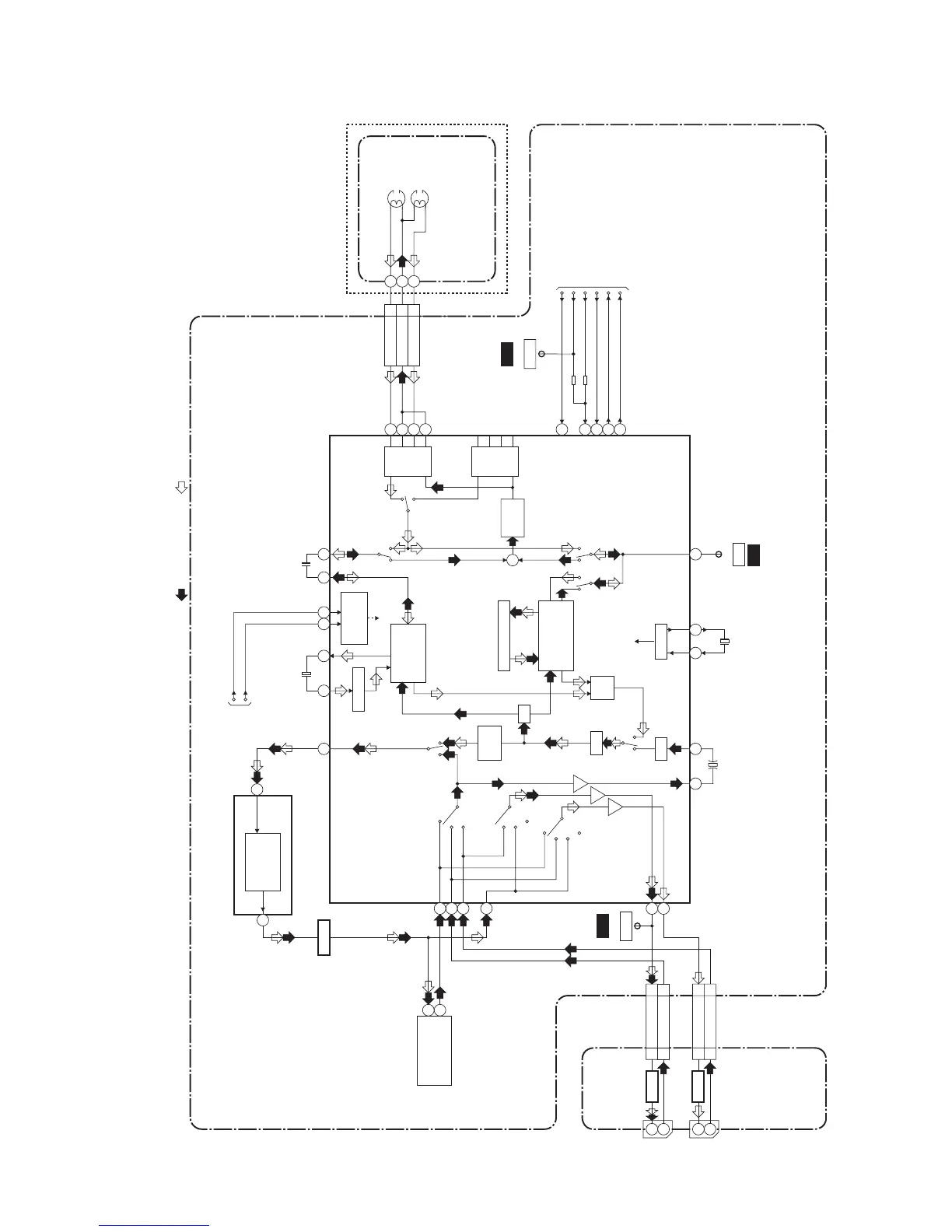
Video Block Diagram
HM212BLV
CYLINDER ASSEMBLY
VIDEO(R)
VIDEO-COM
VIDEO(L)
CN253
1
2
3
(DECK ASSEMBLY)
VIDEO (R)
HEAD
SP
HEAD
AMP
EP
HEAD
AMP
REC FM
AGC
FROM/TO SERVO/SYSTEM
CONTROL BLOCK
FROM
SERVO/SYSTEM
CONTROL BLOCK
C-SYNC
RF-SW
D-REC-H
C-ROTA
D-V-SYNC
V-ENV
LUMINANCE
SIGNAL
PROCESS
CHROMINANCE
SIGNAL
PROCESS
C-SYNC
V-ENV
D-V-SYNC
C-ROTA/RF-SW
VIDEO (L)
HEAD
TU701(TUNER UNIT)
IC301
(Y/C SIGNAL PROCESS)
IC501 (OSD)
REC-VIDEO SIGNAL PB-VIDEO SIGNAL MODE: SP/REC
SERIAL
DECORDER
VIDEO-OUT1
1
VIDEO-IN1
1
33
VIDEO-OUT2
1
VIDEO-IN2 3
1
3
JACK CBA
48
50
52
56
24
6
50
52
19
20
JK101
VIDEO
-OUT1
VIDEO
-IN1
19
20
JK102
CN151
CN152
CN101
CN102
VIDEO
-OUT2
VIDEO
-IN2
61
63
96
95
93
94
CHARA.
INS.
CCD 1H DELAY
SP
BYPASS
MUTE
PB/EE
IN1
TUNER
IN1
TUNER
MUTE
PB/EE
IN2
IN2
AGC
PR
R
Y
C
P
RPRP
EP
Y. DELAY
Y/C
MIX
+
21
7978
AGC VXO
OSD
CHARACTER
MIX
FBC
1/2
58 59
65
2928
IIC-BUS SDA
IIC-BUS SCL
69684643
67
84
62
70
D-REC-H
80
BUFFER
Q101
BUFFER
Q102
J23
V-OUT
WF1
TP301
X301
4.433619MHz
C-PB
WF3
VIDEO OUT
VIDEO IN
BUFFER
Q351
MAIN CBA
TP502
RF-SW
WF2

Related product manuals