EasyManua.ls Logo

Dynon Avionics SkyView - Page 22

Dynon Avionics SkyView
23 pages
Print Icon
To Next Page IconTo Next Page
To Next Page IconTo Next Page
To Previous Page IconTo Previous Page
To Previous Page IconTo Previous Page
Loading...
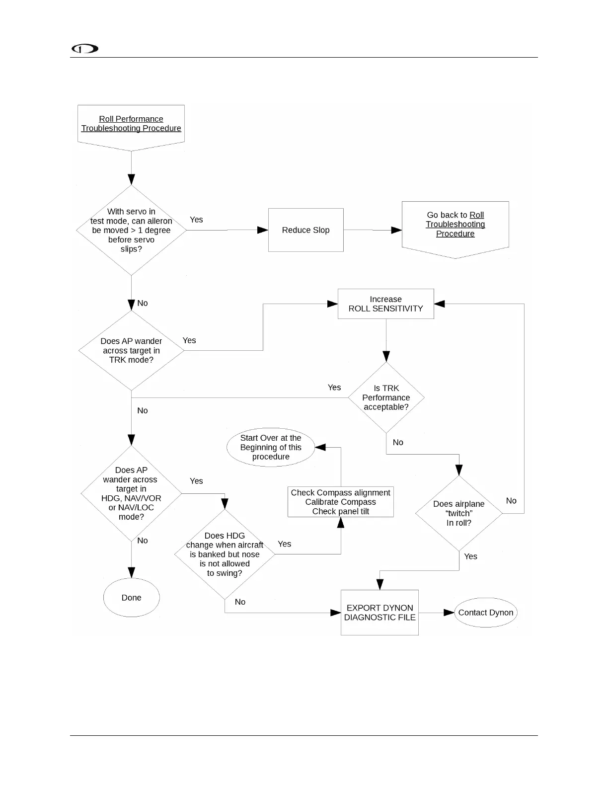
Roll Troubleshooting
7-2 SkyView Autopilot In-Flight Tuning Guide - Revision B
Roll Performance Troubleshooting Procedure
Figure 8 Roll Axis Roll Performance Troubleshooting Procedure