EasyManua.ls Logo

E-Mu B-3 - Studio Setup

E-Mu B-3
196 pages
Print Icon
To Next Page IconTo Next Page
To Next Page IconTo Next Page
To Previous Page IconTo Previous Page
To Previous Page IconTo Previous Page
Loading...
B-3 Operation Manual 15
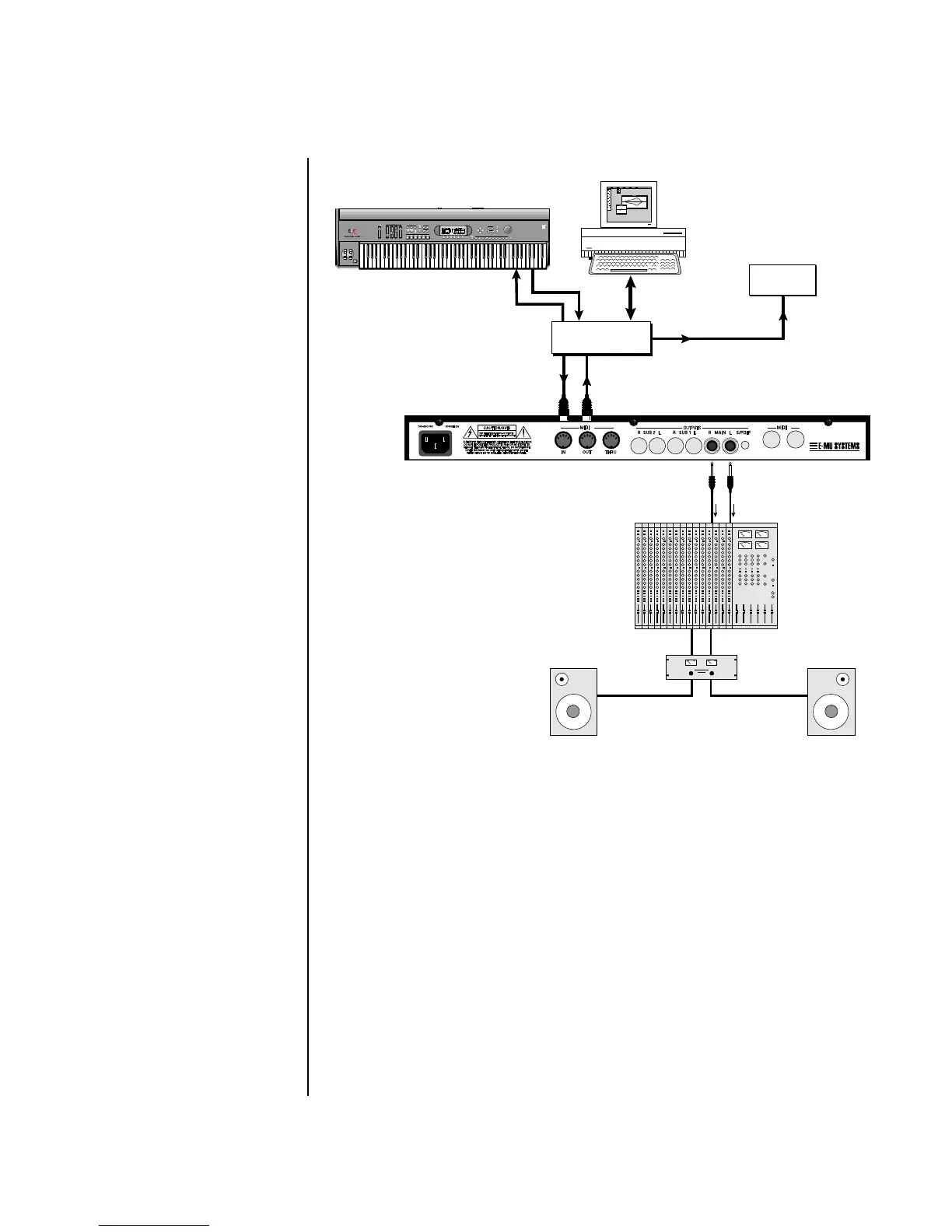
Setup
Connection Instructions
Studio Setup
MIDI In
In this setup, B-3 is controlled by MIDI messages, received at the MIDI
input, which are routed by the MIDI interface. The MIDI interface allows
any MIDI controller, such as a MIDI keyboard or a computer, to control the
module.
MIDI Out
The MIDI Out jack transmits program data to a computer or other device.
Outputs
A stereo connection is highly desirable because of the added realism of
stereophonic sound, especially for the rotating speaker effects. Plug stereo
headphones into the headphone jack located on the left side of the front
panel. The Right Main output jack serves as a mono output when the Left
Main plug is not plugged in. The Left Main output jack is a stereo jack
carrying both channels.
S C O T T S VS C O T T S V A L L E Y C A . U . S . A .A L L E Y C A . U . S . A .
BB
ININ THRUTHRU
AA
~~
MIDI OutMIDI In
MIDI Controller
(MIDI Keyboard, Sequencer, etc.)
Amp
Mixer
MIDI In
Additional
MIDI
Devices
MIDI
Interface
Out
“A” MIDI
channels
1-16
In
Out
In
Computer
EMULATOR
PR E SE T
SA M PL E
SE Q UE N C ER
PA G E
LE V EL
PR E SE T S EL E CT
RE A L T IM E C ON T R OL L ER S
AS S IG N A BL E K EY S
ENTER
EXIT
RETUR N
0 .987654321

Table of Contents

Related product manuals