EasyManua.ls Logo

Eaton 9E Generation 3 - Figure 5-4. Path of Current through the UPS in Battery Mode

Eaton 9E Generation 3
114 pages
Print Icon
To Next Page IconTo Next Page
To Next Page IconTo Next Page
To Previous Page IconTo Previous Page
To Previous Page IconTo Previous Page
Loading...
Understanding UPS Operation
Eaton 9E UPS (20–30 kVA, 208/220V) Generation 3 Installation and Operation Manual P-164000301—Rev 1 www.eaton.com/powerquality 5-5
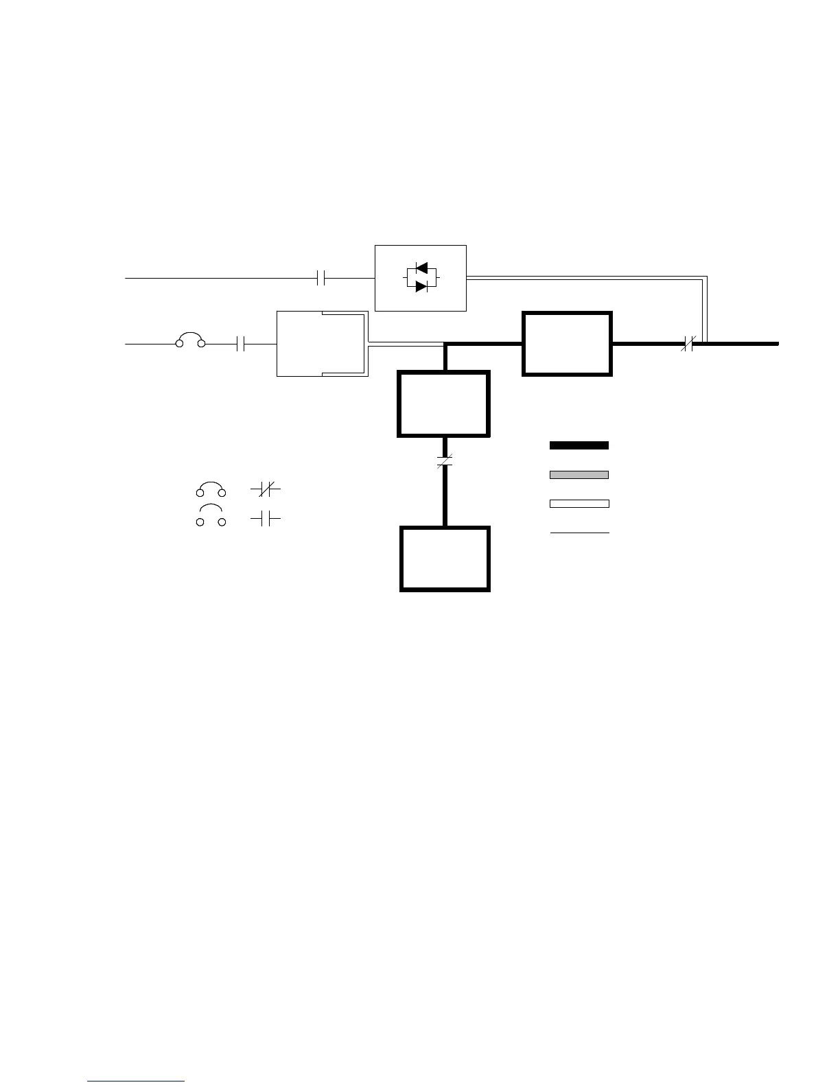
5.2.5 Battery Mode
The UPS automatically transfers to Battery mode if a utility power outage occurs, or if the utility power does
not conform to specified parameters. In Battery mode, the battery provides emergency DC power that the
inverter converts to AC power.
Figure 5-4 shows the path of electrical power through the UPS system when operating in Battery mode.
Figure 5-4. Path of Current Through the UPS in Battery Mode
During a utility power failure, the rectifier no longer has an AC utility source from which to supply the DC output
voltage required to support the inverter. The rectifier switchgear opens and the battery instantaneously
supplies energy to the battery converter. The converter boosts the voltage so that the inverter can support the
customer's load without interruption. If bypass is common with the rectifier input, the bypass switchgear also
opens. The opening of the rectifier and the bypass switchgear prevent system voltages from bleeding
backwards through the static switch and rectifier snubber components to the utility source.
If the input power fails to return or is not within the acceptance windows required for normal operation, the
battery continues discharging until a DC voltage level is reached where the inverter output can no longer
support the connected loads. When this event occurs, the UPS issues another set of audible and visual alarms
indicating SHUTDOWN IMMINENT. Unless the rectifier has a valid AC input soon, the output can be supported
for only two minutes before the output of the system shuts down. If the bypass source is available, the UPS
transfers to bypass instead of shutting down.
If at any time during the battery discharge the input power becomes available again, the rectifier and the bypass
switchgear close and the rectifier begins to supply DC current to the converter and inverter. At this point, the
unit returns to Normal mode. Depending on the total load and the duration of the battery discharge, battery
current limit alarms may be seen for a short time due to the current required to recharge the battery.
Bypass Input
Static
Switch
Bypass
Switchgear
Rectifier
Inverter
Inverter
Switchgear
Rectifier
Switchgear
Input
Breaker
Rectifier
Input
Output
Battery
Converter
Battery
Switchgear
Main Power Flow
Switchgear
Breakers
Closed
Open
Battery
Trickle Current
De-Energized
Energized

Table of Contents

Related product manuals