EasyManua.ls Logo

Ecolab DS1-RMT - Page 15

Ecolab DS1-RMT
28 pages
Print Icon
To Next Page IconTo Next Page
To Next Page IconTo Next Page
To Previous Page IconTo Previous Page
To Previous Page IconTo Previous Page
Loading...
15
0 1 2 3 4 5 6 7 8 9
A
B
C
D
E
F
A
B
C
D
E
F
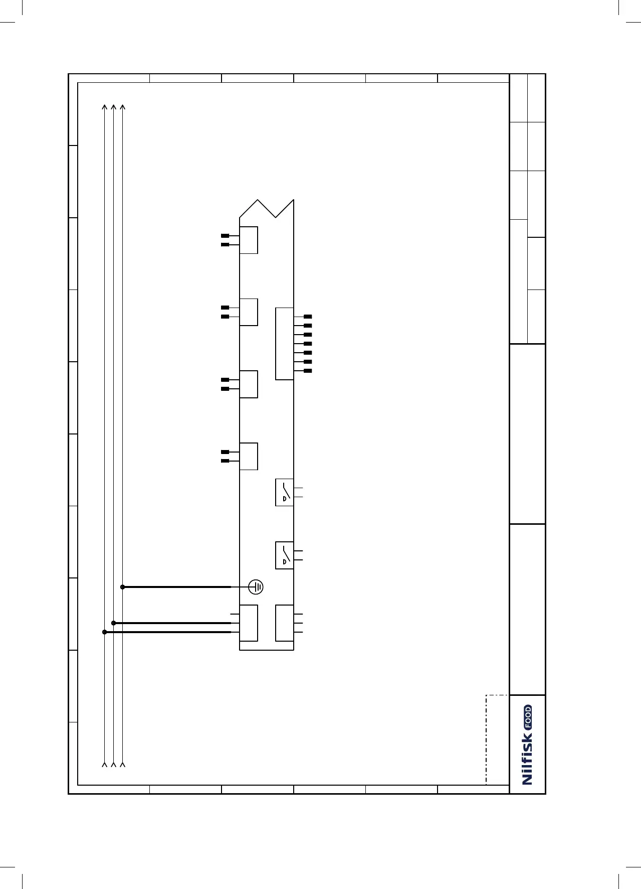
Satellite unit for Airspexx DS1 and DS2
Airspexx
Revision
C
Init.
san
1
DCC
&EFS
Next page
2
No of pages
2
Page
Dwg. Number
110003013
Dato
13-02-2017
Project responsible
SAN
L L
N N
PE PE
max 10Vdc max load
230Vac/100mA
PCB V6B or Higher
max load
40Vdc/250mA
PCB V6B or Higher
XJ13 XJ14 XJ15 XJ16
XJ12
Control board, Part 1
X7
IN
+5V -
OUT1OUT2
L1 L3N
Ana. in.
-K5

Related product manuals