EasyManua.ls Logo

Emerson 6402 - PID Logic Diagram; Software Version

Emerson 6402
200 pages
Print Icon
To Next Page IconTo Next Page
To Next Page IconTo Next Page
To Previous Page IconTo Previous Page
To Previous Page IconTo Previous Page
Loading...
Menu 11 Introduction
Parameter
x.00
Parameter
description format
Keypad and
display
Serial
communications
CT Modbus
RTU
PLC Ladder
programming
CTSoft Menu 0
Advanced parameter
descriptions
146 Commander SK Advanced User Guide
www.controltechniques.com Issue Number: 9
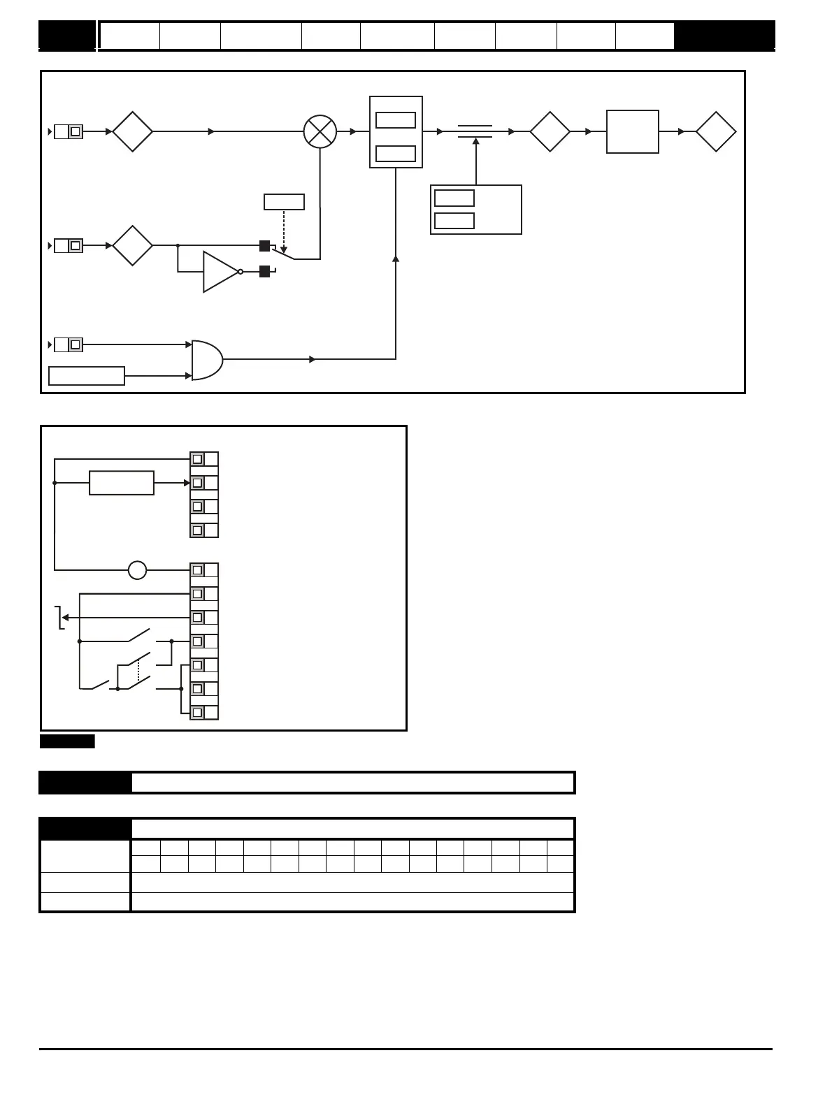
Figure 10-34 PID logic diagram
Figure 10-35 Pr 11.27 = HVAC
Only with V01.04.00 onwards.
The drive software version consists of three numbers xx.yy.zz. xx.yy is displayed in this parameter and zz is displayed in Pr 11.34. Where xx specifies
a change that affects hardware compatibility, yy specifies a change that affects product documentation, and zz specifies a change that does not affect
the product documentation.
11.28 Unused parameter
11.29 Software version {45}
Coding
Bit SP FI DE Txt VM DP ND RA NC NV PT US RW BU PS
21 1 1 1
Range 0.00 to 99.99
Update rate N/A
7.02
7.01
%
T4
T2
x(-1)
0
1
14.06
Invert
14.10
P Gain
14.11
I Gain
PID reference
input
%
PID feedback
input
B7
PID enable
&
Drive healthy
14.13
PID high
limit
14.14
PID low
limit
14.01
%
1.01
Drive
reference
Hz
%to
frequency
conversion
+
_
H: Contacts made
in 'hand' position -
Keypad control
A: Contacts made
in 'auto' position -
Remote current
speed reference
input.
0V
Remote current speed
reference input (A1)
+10V reference output
Not used
+24V output
Drive enable / reset
Run reverse
Remote speed
reference input
V
_
+
Eur & USA
Analog output
(motor speed)
Digital output
(zero speed)
T1
T2
T3
T4
B1
B2
B3
B4
B5
B6
B7
+24V
0V
Auto
run
Hand/Off/Auto
switch
H
A
A
Run forward
Reference
select
NOTE

Table of Contents

Related product manuals