EasyManua.ls Logo

Emos T15RF - Page 12

Emos T15RF
96 pages
Print Icon
To Next Page IconTo Next Page
To Next Page IconTo Next Page
To Previous Page IconTo Previous Page
To Previous Page IconTo Previous Page
Loading...
12
Výměna původního termostatu
UPOZORNĚNÍ: Před výměnou termostatu odpojte topný/klimatizační systém od hlavního zdroje el.
napětí ve vašem bytě. Zabráníte možnému úrazu elektrickým proudem. Před odpojením přívodů
si pozorně přečtěte následující instrukce.
1. Vypněte původní termostat a odstraňte kryt termostatu.
2. Odšroubujte termostat z nástěnné desky.
3. Odšroubujte spojující zadní desku termostatu od zdi. Odtáhněte zadní desku na malou vzdá-
lenost od zdi, ale neodpojujte zatím žádné dráty.
Značení drátů
1. Každý drát identikujte a odpojte.
2. Zabezpečte dráty proti vytržení.
3. Zamezte průniku vzduchu izolační pěnou, pokud je prostor za termostatem příliš velký. Zabráníte
tak nesprávnému měření teploty.
Umístění termostatu
Umístění termostatu (ovládací jednotky) výrazně ovlivňuje jeho funkci. Zvolte místo, kde se nej-
častěji zdržují členové rodiny, nejlépe na vnitřní zdi, kde vzduch volně cirkuluje a kde nedopadá
přímé sluneční záření. Termostat neumísťujte do blízkosti tepelných zdrojů (televizorů, radiátorů,
chladniček) nebo do blízkosti dveří. Nedodržíte-li tato doporučení, nebude teplota v místnosti
udržována správně.
Montáž spínací jednotky na zeď
1. Sejměte zadní část krytu spínací jednotky.
2. Označte si pozice děr.
3. Vyvrtejte dvě díry, opatrně do nich vložte plastové hmoždinky a dvěma šrouby přichytněte
zadní část krytu spínací jednotky.
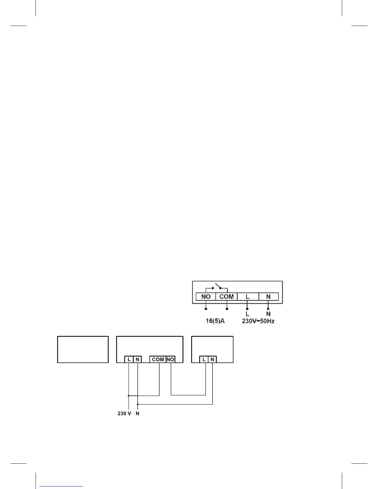
4. Připojte dráty do označených svorek dle schéma zapojení.
5. Instalaci dokončete nasazením spínací jednotky na přichycenou zadní část krytu.
Schéma zapojení
Termostat T15RF lze používat s jakýmkoliv jednostupňovým topným či klimatizačním systémem.
NO spínaný kontakt
COM kontakt spínače
L připojení napájení 230 V AC
N nulovací vodič
Schéma zapojení pro použití 230 V AC/50 Hz
ovládací
jednotka
spínací jednotka
topné
zařízení

Related product manuals