EasyManua.ls Logo

Emos T15RF - Page 51

Emos T15RF
96 pages
Print Icon
To Next Page IconTo Next Page
To Next Page IconTo Next Page
To Previous Page IconTo Previous Page
To Previous Page IconTo Previous Page
Loading...
51
Označavanje vodiča
1. Svaki vodič identicirajte i otkačite.
2. Osigurajte vodiče od eventualnog čupanja.
3. Pomoću izolacijske pjene spriječite prodiranje zraka, ako je prostor iza termostata prevelik. Time
ćete spriječiti nepravilno mjerenje temperature.
Pozicioniranje termostata
Pozicioniranje termostata (upravljačke jedinice) značajno utiče na njegovu funkciju. Odaberite
mjesto gdje najčešće borave članovi obitelji, najbolje na unutarnjem zidu gdje zrak može slobodno
kružiti, a koje nije na izravnoj sunčevoj svjetlosti. Termostat postavite podalje od vrata i izvora topline
(televizora, radijatora, hladnjaka). U slučaju nepoštivanja ovih preporuka, uređaj neće moći valjano
održavati temperaturu u prostoriji.
Montaža aktivacijske jedinice na zid
1. Skinite stražnji dio kućišta aktivacijske jedinice.
2. Označite poziciju otvora.
3. Izbušite dva otvora, pažljivo u njih umetnite plastične tiple i pomoću dva vijka pričvrstite stražnji
dio kućišta aktivacijske jedinice na zid.
4. Prikopčajte žice u označene kleme prema shemi povezivanja.
5. Montažu završite postavljanjem aktivacijske jedinice na već pričvršćeni stražnji dio kućišta.
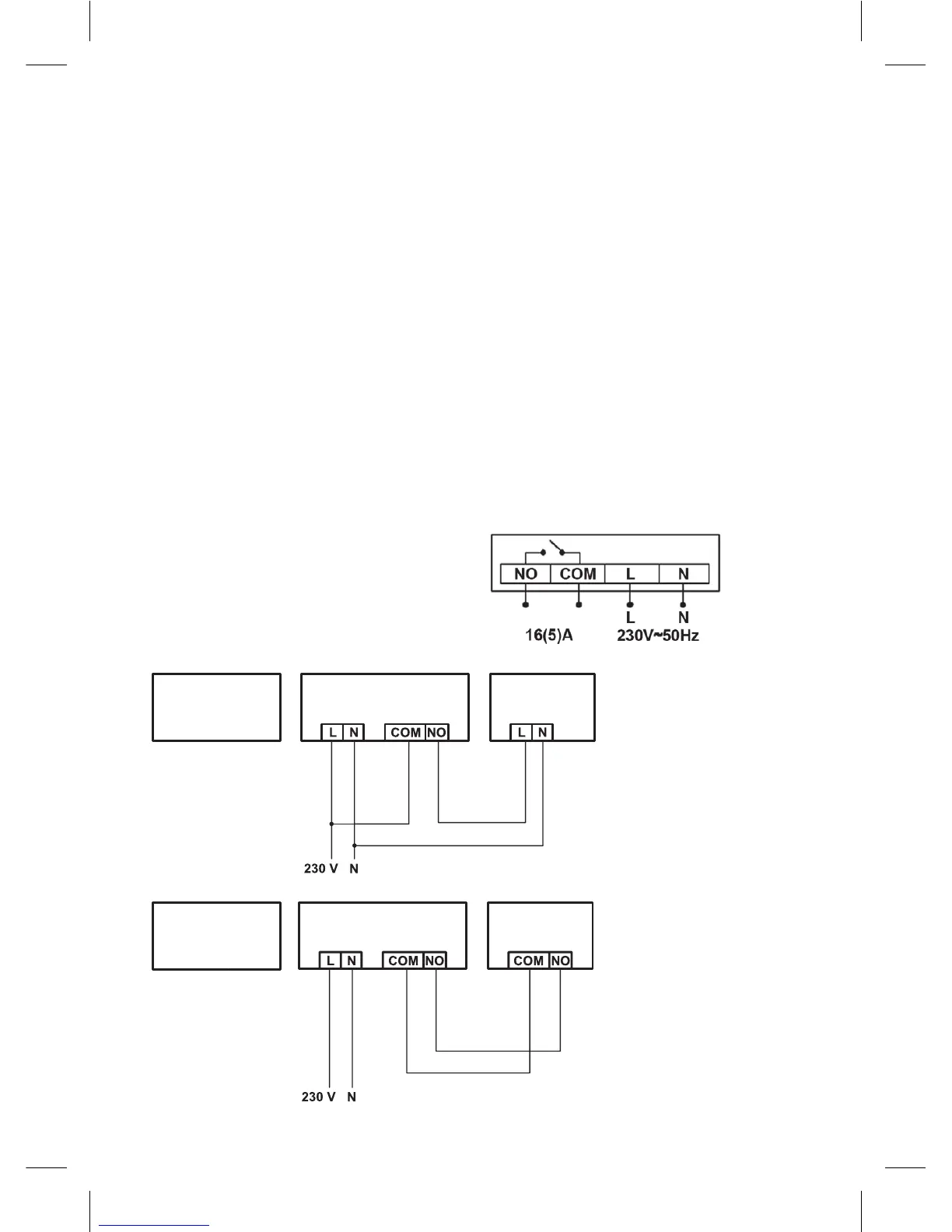
Shema povezivanja
Termostat T15RF se može rabiti za bilo koji jednostupanjski grijni ili klimatizacijski sustav.
NO kontakt koji se uključuje
COM kontakt aktivacijske jedinice
L priključak napajanja 230 V AC
N nulti vodič
Shema povezivanja pri uporabi 230 V AC/50 Hz
upravljačka
jedinica
aktivacijska jedinica
grijni
uređaj
Shema povezivanja pri beznaponskom uključivanju
upravljačka
jedinica
aktivacijska jedinica
grijni
uređaj

Related product manuals