EasyManua.ls Logo

ESAB LAB Series - Page 43

ESAB LAB Series
Print Icon
To Next Page IconTo Next Page
To Next Page IconTo Next Page
To Previous Page IconTo Previous Page
To Previous Page IconTo Previous Page
Loading...
K77
K88
K2
K12
61
10
2
3
4
5
7
8
9
K19
+
-
K13
3
13
15
16
6
4
5
K80
12
11
1
2
K9.1
0
9V
12
42V
4
0
11
5
4
5
15
1
3
5
462789
440 V
K2.2
K2.1
6
5
4
VERDE
K21.1
220V
380V
440V
220V
380V
440V
220V
380V
440V
220V
380V
440V
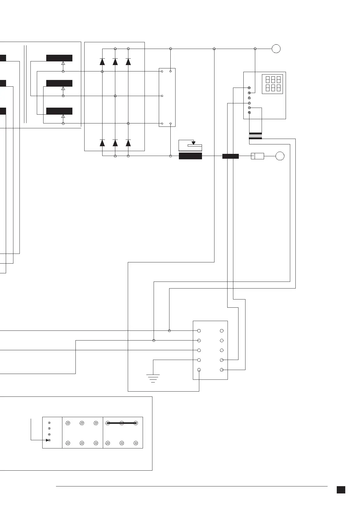
PRINCIPAL
PONTE RETIFICADORA
RECTIFIER BRIDGE
PUENTE RECTIFICADORA
INDUTOR
SNUBBER
SHUNT
FUSÍVEL
FUSE
FUSIBLE
VOLT/AMP.
TRANSF. AUXILIAR DO VOLT/AMP.
TOMADA
SOCKET
ENCHUFE
REOSTATO
13
16
13
16
16
13
17
17
4
3
1
2
5
LAB 320
LAB 475
53
R
INDUCTOR
VOLTMETER AUXILIARY TRANSFORMER
GREEN

Related product manuals