EasyManua.ls Logo

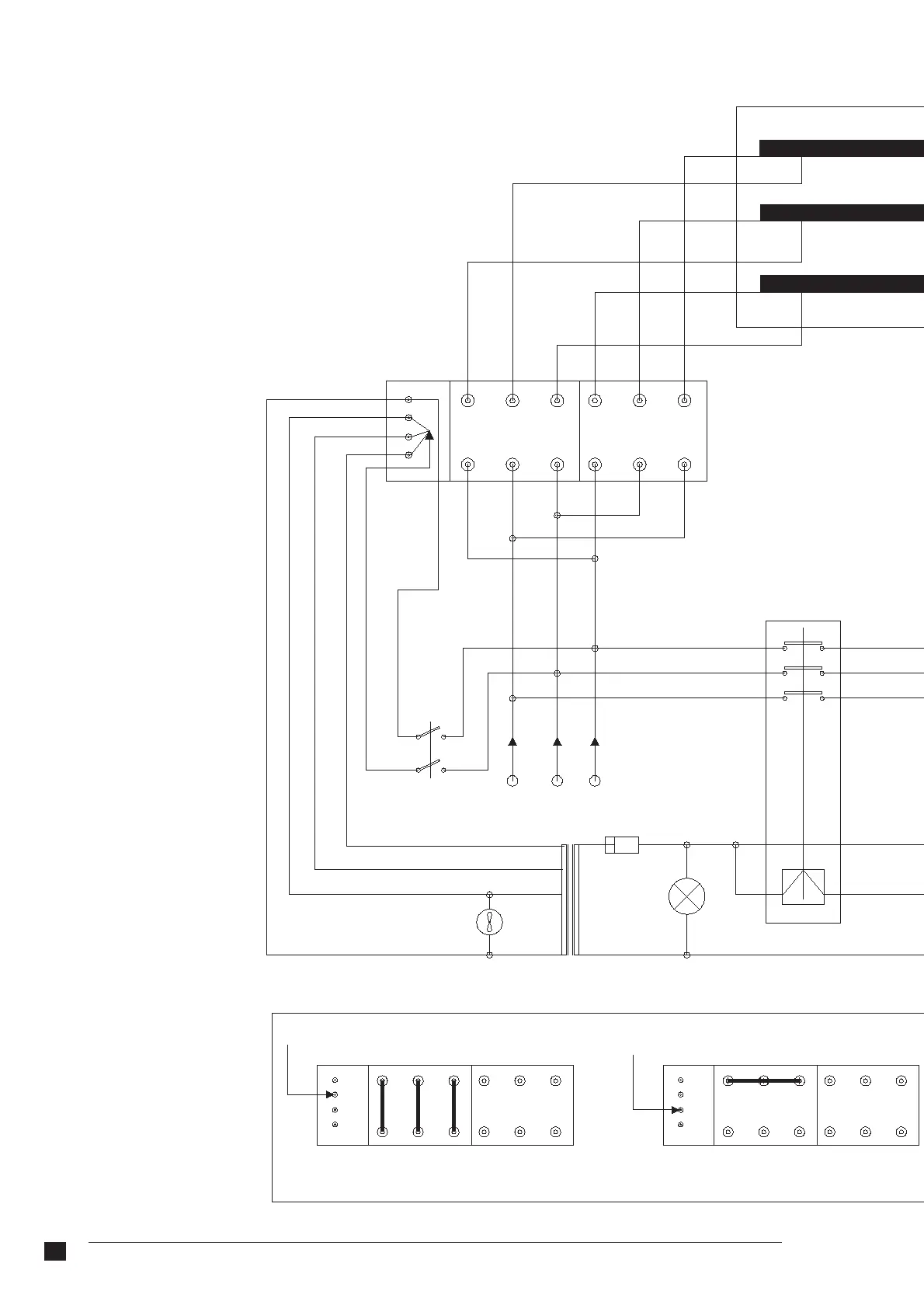
ESAB LAB Series - Electrical Diagram

ESAB LAB Series
Print Icon
To Next Page IconTo Next Page
To Next Page IconTo Next Page
To Previous Page IconTo Previous Page
To Previous Page IconTo Previous Page
Loading...
440V
380V
K6
K28
K1
48V
5
6
3
1
4
2
K38
220V
0
6V
K9
K8
R
S
T
6
4
2
9
8
7
987264
K21
440V
380V
220V
426 789 4 62789
220 V
380 V
77
5
3
4
5
4
4
6
77
2
1
0
K11
0
0
220V
380V
440V
220V
380V
440V
TRANSFORMADOR P
PLACA DE LIGAÇÃO
CONNECTING BOARD
BLOCO DE CONEXIÓN
CONTATOR
CHAVE LIGA/DESL.
ON/OFF SWITCH
LLAVE ENCENDIDO/APAGADO
LAMP.PILOTO
LAMPARA PILOT
TRANSFORMADOR AUXILIAR
VENTILADOR
LAB 320
LAB 475
42
Apêndice A -
Appendix A - ELECTRICAL DIAGRAM
Apéndice A - ESQUEMA ELÉCTRICO
ESQUEMA ELÉTRICO
MAIN TRANSFORMER
CONTACTOR
FUSE
FUSÍVEL
FUSIBLE 10A
AUXILIARY TRANSFORMER
MUDANÇA DE TENSÃO
PRIMARY CONNECTION
CAMBIO DE TENSIÓN
Pilot lamp
Lampara pilot
FAN

Related product manuals