EasyManua.ls Logo

Everwell MKTH1213E-16 - Trouble Shooting

Default Icon
73 pages
Print Icon
To Next Page IconTo Next Page
To Next Page IconTo Next Page
To Previous Page IconTo Previous Page
To Previous Page IconTo Previous Page
Loading...
Air Conditioner Service Manual
30
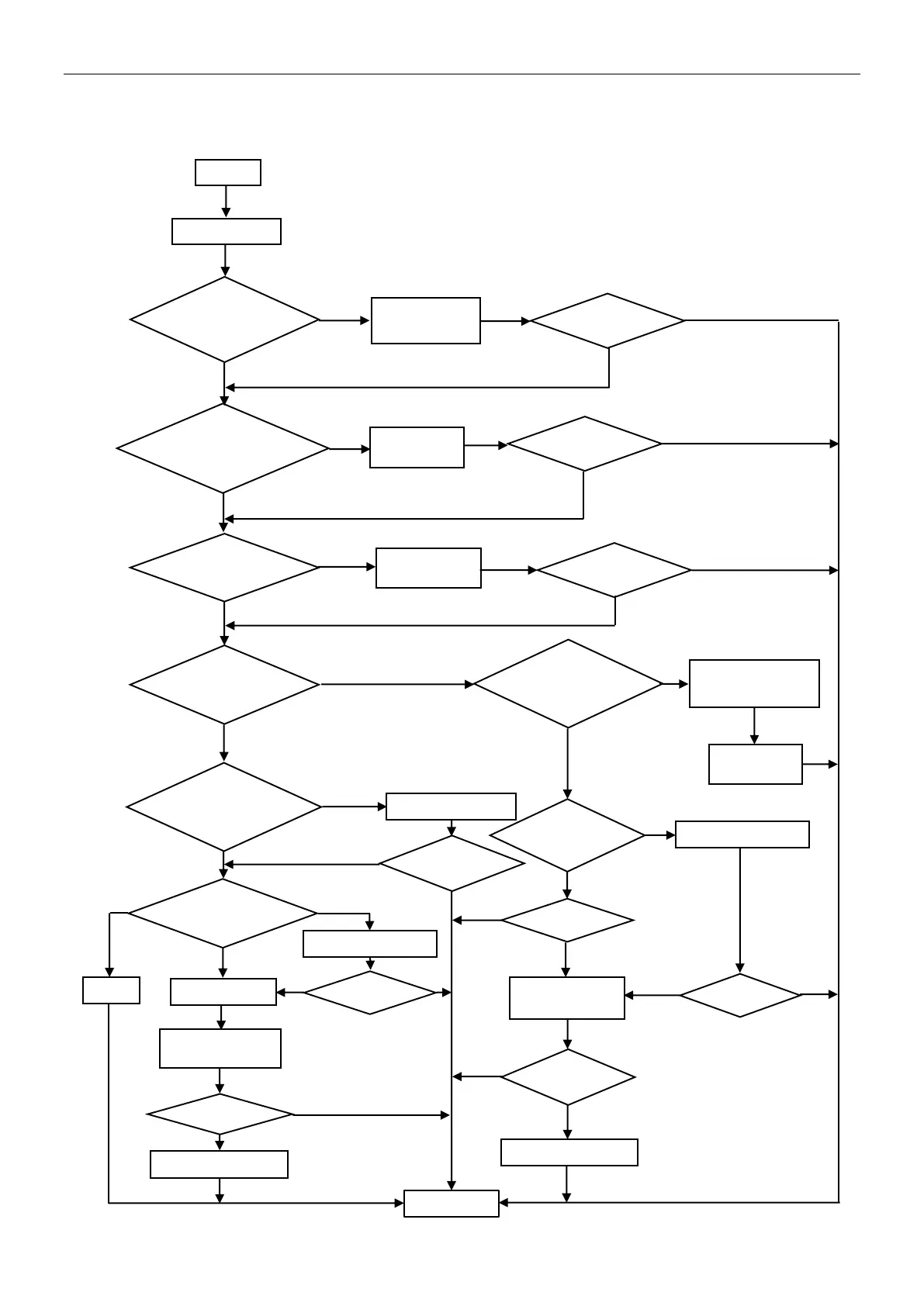
3.2 Trouble shooting
3.2.1 E0 ---IDU & ODU communication failure
Start
Display E0
IDU wiring
connection correct ?
Check communication,
earth wiring and the
connection, in good
condition?
ODU wiring
Connection correct?
Yes
Check and re-
connect
No
Main power supply
from IDU?
Yes
No
Replace/ re-
connect
Check and re-
connect
No
n
Check voltage from IDU
terminal btw L,N. is there
220V?
Replace IDU PCB
No
Yes
Yes
Is the ODU PCB
LED5 ON?
Replace ODU PCB
Check voltage from IDU
terminal btw L,N. is there
220V?
Check the power
supply connection
Replace or
reconnect
Yes
Is the ODU PCB
LED5 ON?
Yes
Replace ODU PCB
No
No
No
End
ON constantly
Flash
Flash or not?
No
Yes
Yes
E0 disappear?
Yes
No
E0 disappear?
No
Yes
E0 disappear?
No
No
Yes
E0 disappear?
Yes
No
First replace
IDU PCB
E0 disappear?
Yes
No
First replace IDU
PCB
E0 disappear?
Yes
Replace ODU PCB
E0 disappear?
Yes
No
No
Yes
Replace ODU PCB
E0 disappear?
Yes
No
Yes

Related product manuals