EasyManua.ls Logo

Everwell MKTH1213E-16 - Page 38

Default Icon
73 pages
Print Icon
To Next Page IconTo Next Page
To Next Page IconTo Next Page
To Previous Page IconTo Previous Page
To Previous Page IconTo Previous Page
Loading...
Air Conditioner Service Manual
38
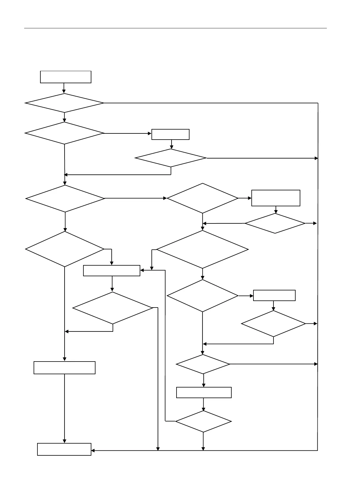
3.2.9 P0---IPM protection
When overheat or overcurrent for IPM, AC unit will display P0protection.
Can compressor
start up?
Wiring connection
U/V/W correct?
Re-connect
Replace ODU PCB
Replace capillary
Clean it
ODU fan motor no
works or too slowly?
Replace ODU
fan motor
Yes
Replace compressor
End
Yes
No
Yes
P0 disappear?
Test voltage btw
U/V/W-G , (normally
from DC 20~200V.)
Unit works
normal?
Turn unit on to check
whether the malfunction
is eliminated.
AC pressure correct?
(cooling:0.8-1.3Mpa,/
heating 2.0-3.6Mpa)
Is the condenser
and/or evaporator
too dirty?
Capillary
blocked?
P0 disappear?
Works normal?
No
No
Yes
Yes
Yes
Yes
Yes
Yes
Yes
No
No
No
Yes
Yes
No
No
No
Display P0
Restart unit. It
works normal?
No
No
Yes
No
No

Related product manuals