EasyManua.ls Logo

Everwell MKTH1213E-16 - Page 44

Default Icon
73 pages
Print Icon
To Next Page IconTo Next Page
To Next Page IconTo Next Page
To Previous Page IconTo Previous Page
To Previous Page IconTo Previous Page
Loading...
Air Conditioner Service Manual
44
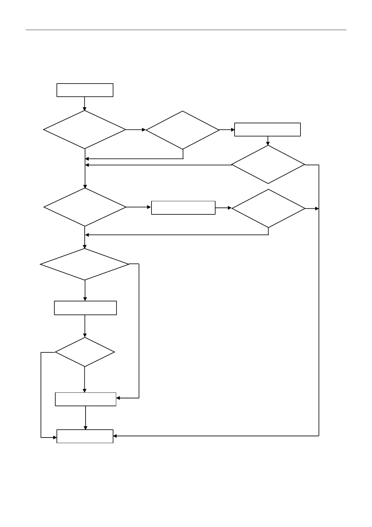
3.2.15 P7---Overheating protection on Heating mode
On heating mode, when IDU evaporator coil temperature IPT≥62, ODU PCB will switch off outdoor unit and show
P7 failure code.
Display P7
ODU fan motor
works normal?
Replace IPT sensor
Replace IDU PCB
Fan motor
broken?
Replace fan motor
End
No
No
Yes
Yes
P7 disappear?
P7 disappear?
Yes
No
Yes
No
The sensor open
or short circuit?
No
Yes
Sensor loosing
from connector?
Re-connect sensor
P7 disappear?
Yes
Yes
No

Related product manuals